30.06.2009, 00:38
|
#1
|
Регистрация: 19.04.2009
Адрес: Северная Венеция
Сообщений: 142
|
Усилители для наушников на советских радиолампах.
Провел некоторые опыты с ламповым звуком, чем и хочу поделиться впечатлением от услышанного. Надеюсь, ко мне присоединятся другие. Сначала небольшое вступление для того, чтобы был ясен предмет разговора.
Идея попробовать ТЛЗ ( теплый ламповый звук J ) пришла из-за наличия большого количества качественных советских ламп ( до 1970-го года выпуска, из и для измерительной техники), подходящих силовых трансформаторов и неплохих бумажных конденсаторов. Советскими радиолампами не брезгуют иностранцы, особенно это относится к лампам 6Н6П и 6Н1П , так как они бесплатны в сравнении с западными брэндами, а о звучании надо говорить отдельно в зависимости от применяемой схемы. Хотя среди наших удифилов эти лампы, естественно, не котируются, потому как наши, и не пальцово, кто видел пророка в своем Отечестве ;)?
В иностранных усилителях для наушников зачастую используются лампы 6922 или E88CC – сдвоенные универсальные триоды со сравнительно небольшим внутренним сопротивлением. Существует советский клон этой лампы 6Н23П, но, судя по отзывам на форумах, она считается не слишком подходящей для звука. К сожалению, эти лампы мне не доступны, поэтому тема 6Н23П закрыта.
Иногда приходиться читать о том, как некоторые товарищи бездумно пробуют различные по характеристикам лампы в готовом усилителе. У знающего человека такое вызывает, разве что улыбку, так как для конкретного применения в усилителе тип лампы подбирают по электрическим параметрам (крутизна характеристики, внутреннее сопротивление, ток, допустимое напряжение, ну и вольтамперная характеристика, естественно). В зависимости от выбранной рабочей точки, звук может существенно меняться, поэтому говорить о звуке ламп в отрыве от схемы, ИМХО, дилетантство (сюда не относится сравнение одинаковых лампам различных производителей). Как говорится, лмпы надо уметь «правильно приготовить». Практика показывает, что лучше всего лампы звучат в режимах, близких к предельно допустимым по току анода, поэтому в своих экспериментах я старался максимизировать этот параметр.
Источники вдохновения ака анализ литературы. Начал я, естественно, со сбора информации. Крупнейший русскоязычный ламповый форум находится по адресу http://audioportal.su/forums/index.php , в основном он посвящен полноразмерным усилителям, но есть несколько тем и по их «младшим братьям». Последняя из них http://audioportal.su/forums/showthread.php?t=6088 , в ней предложено несколько схем усилителей, кое-что их них я послушал. Что-то можно найти по адресу http://tubeaudi.ucoz.ru/index/0-11. В основном, предлагаются однотактные схемы на одной лампе с трансформатором. Трансформатор является, пожалуй, самой сложной деталью лампового усилителя, поэтому такие схемы из рассмотрения я временно исключаю.
Из иностранных ресурсов самым интересным оказался tube cad journal: http://tubecad.com/2004/blog0015.htm , http://www.tubecad.com/2006/10/blog0085.htm , хотя сама идеология применения ООС мне не очень понравилась, и, как оказалось, вполне справедливо. Другой известный в русскоязычном интернете источник - http://headwize.com/projects/index.htm#tubes . Достаточно «взрослый» ламповый ресурс, авторы известны в сфере усилителей для наушников: Andrea Ciuffoli, Chu Moy, Alex Cavalli, сопровождают схемы измерениями и симуляцией. В основном представлены бестрансформаторные и однотактные схемы, к примеру http://headwize.com/projects/showfil...bender_prj.htm . О бестрансформаторных схемах будет сказано ниже. Ну и домашние странички самодельщиков, зачастую там можно подсмотреть довольно элегантные решения (а бывают и совершенно бредовые с точки зрения мейн-стрима).
|
|
|
30.06.2009, 01:01
|
#2
|
Регистрация: 19.04.2009
Адрес: Северная Венеция
Сообщений: 142
|
Блок питания и напряжение накала. Я решил не использовать кенотронное питание по нескольким причинам: из дискуссии на аудиопортале следует, что кенотроны уступают современным супербыстрым (superfast softstart) полупроводниковым диодам по звуку, особенно динамике. К тому же, для кенотронного питания требуется немаленький дроссель (а лучше несколько), что значительно увеличивает габариты и вес. Хотя в будущем я все-таки собираюсь попробовать кенотронное питание.
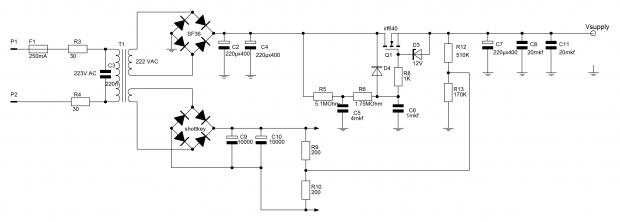
Дабы избавиться от дросселя я применил простой и эффективный фильтр на полевом транзисторе http://sergeev21.narod.ru/uzf.htm . Одновременно с фильтрацией, он позволяет осуществлять задержку подачи анодного напряжения на старте. Благодаря такому решению фон сети отсутствует. На каждый канал (левый и правый) использован свой фильтр. Напряжение вторичной обмотки трансформатора порядка 220 вольт, что дает примерно 300 после выпрямления и фильтрации. Под нагрузкой напряжение немного просаживается. В дополнение к электролитическим конденсаторам на выходе фильтра стоят старинные бумажные конденсаторы МБГО 40 мкФ х 300 вольт. Плюс к этому, непосредственно у панельки лампы питание шунтируется полипропиленовым конденсатором 0.47 мкФ. Напряжение накала выпрямляется диодами Шоттки с максимальным током 10 ампер. Напряжение накала поднято относительно земли на ¼ высокого напряжения, чтобы исключить возможный пробой между катодом и подогревателем верхней лампы двухтактного каскада. Вся схема представлена на рисунке.
|
|
|
30.06.2009, 01:05
|
#3
|
Регистрация: 19.04.2009
Адрес: Северная Венеция
Сообщений: 142
|
Бестрансформаторные мучения. Первым очевидным шагом было опробовать безстрансформаторную схемотехнику. По такому принципу построено большинство промышленных ламповых усилителей – как следствие дороговизны выходного трансформатора.
Схема раз. Просто катодный повторитель Уайта без предварительного каскада. Усиление по напряжению для моих наушников не требуется, что как раз и обеспечивает вышеназванный повторитель, плюс к этому минимальное выходное сопротивление. 6Н6П хорошо вписывается в требования минимального внутреннего сопротивления и низкого анодного напряжения http://www.magictubes.ru/sprav/pdf/6n6p.pdf .
Звук оказался не на высоте. Размазанный бас, спектр искажений варьируется резистором в аноде, и при минимуме четных гармоник ( идеальная настройка) звучание жестковатое. К тому же, оказалась сильно провалена середина. Возможно, я просто «не сумел его приготовить». О звучании усилителя можно судить из АЧХ, снятой под нагрузкой. График полностью повторяет импеданс нагрузки с характерным резонансом 100 Гц.
|
|
|
30.06.2009, 01:18
|
#4
|
Регистрация: 19.04.2009
Адрес: Северная Венеция
Сообщений: 142
|
Второй и последний бестрансформаторный усилитель ХРР http://www.tubecad.com/2006/10/blog0085.htm по схеме внизу страницы. Обещают низкое выходное сопротивление и низкие искажения. Применил также лампы 6Н6П, номиналы резисторов в пределах 150 Ом. Звук опять не порадовал, баса стало еще больше. Середина провалена еще сильнее. Подбор резистора обратной связи положительных результатов не дал. По измерениям, горб на 100 Гц оказался еще больше, а искажения меньше почти в 4 раза – работа ООС. В общем, на этом я закончил с безтрансформаторными усилителями. Наиболее подходящими для OTL схем являются регуляторные триоды с низким внутренним сопротивлением – типа 6AS7GA, но им требуется большой анодный ток, а значит и более мощный трансформатор, к тому же выбор ламп ограничен. Есть дискуссии и по звуковым качествам этих ламп.
|
|
|
30.06.2009, 01:59
|
#5
|
Регистрация: 15.03.2009
Адрес: Киев
Сообщений: 1,122
|
Цитата:
|
Хотя среди наших удифилов эти лампы, естественно, не котируются, потому как наши, и не пальцово, кто видел пророка в своем Отечестве ;)?
|
Отслушайте 6Н8С, 6С5С и 6С2С - тогда поймете, почему эти лампы (6Н1П/6Н6П) не котируются.
Цитата:
|
Я решил не использовать кенотронное питание по нескольким причинам: из дискуссии на аудиопортале следует, что кенотроны уступают современным супербыстрым (superfast softstart) полупроводниковым диодам по звуку, особенно динамике.
|
Это мнение Алекса Торреса. Кенотронное питание уступает полупроводниковому только из соображений габаритов и потребления электроэнергии. По "звуковым" качествам кенотронный блок питания на 5Ц3С лучше диодного.
Цитата:
|
звук оказался не на высоте. Размазанный бас, спектр искажений варьируется резистором в аноде, и при минимуме четных гармоник ( идеальная настройка) звучание жестковатое. К тому же, оказалась сильно провалена середина. Возможно, я просто «не сумел его приготовить»
|
Малые номиналы С1, С11, С13 сделали свое "черное" дело.
Цитата:
|
Наиболее подходящими для OTL схем являются регуляторные триоды с низким внутренним сопротивлением – типа 6AS7GA
|
Гораздо больше подходят 12С42С, 6С18С, 6С33С, 6С19П.
|
|
|
30.06.2009, 02:01
|
#6
|
Регистрация: 19.04.2009
Адрес: Северная Венеция
Сообщений: 142
|
Следующим решением было приобретение трансформатора. Звуковые трансформаторы требуют подбор сердечника из качественной стали, расчет под определенную нагрузку и кропотливую намотку. Возможно вследствие их дороговизны многие усилители на западе делают по гибридной схеме: каскад лампового усиления и истоковый повторитель на выходе, имеющий низкое внутреннее сопротивление. Но зачем мне полевики, если я как раз пытаюсь от них отказать?
Наиболее часто в конструкциях начинающих используется трансформатор ТВЗ1-9, применявшийся в советских ламповых телевизорах ( как говорится, два старых телевизора равны одному Hi-Fi усилителю для наушниковJ ). Качество железа как и ряд других параметров не высокие, как про него сказал встреченный на рынке лампостроитель- попробовать и выбросить  . Но спрос на «попробовать» привел к тому, что цены на эти трансформаторы взлетели, и найти их в продаже у нас на радиорынке Юнона не удалось ( а это о чем-то говорит ;) ). Но удалось приобрести нечто более качественное: пару трансформаторов ОСМ1-0.063 мощностью 63 Вт на напряжения 5 и 29 вольт каждый. Хотя это сетевые трансформаторы, они изготовлены из очень неплохого железа, и вполне пригодны для звуковых целей.
Трансформаторы в общем случае надо специально наматывать с учетом некоторых физических явлений ( об этом можно почитать на аудиопортале). Эти же трансформаторы показали неплохие измеренные параметры без перемотки, возможно вследствие большого запаса по мощности ( НЧ и ВЧ в норме). Подключение нагрузки между отводами 5 и 29 вольт дает напряжение 24 вольта, то есть коэффициент трансформации 220/24=9.2, соответственно сопротивление наушников преобразуется в 50 * 9.2^2 = 4200 Ом – вполне приемлемая для ламп нагрузка.
Первая схема взята из указанной выше темы на аудиопортале. Предложен элегантный метод подключения трансформатора к усилителю с помощью двух конденсаторов. Выходное сопротивление ламп 540 Ом, что дает с учетом трансформатора коэффициент демпфирования 7,7. Схема приведена ниже.
Звук оказался очень приятным и музыкальным. Поразило обилие баса, но не вязкого как в прошлых вариантах, а достаточно глубокого, хотя я не любитель низких частот. Поначалу было очень непривычно. Бас добавляет некоторую законченность в звуковую картину. Еще понравилась звуковая сцена: непривычно широкая и очерченная в глубину. Между музыкантами вообще пустое пространство, что поразительно. Единственный минус состоит в немного заваленной середине - не знаю, свойство ли это ламп, или просто искажения. Но в целом звучание понравилось. Лампы 6Н6П производства 1968-69 годов, из измерительной аппаратуры. Микрофонного эффекта не обнаружено ни у одного экземпляра.
В приложении схема усилителя и фотографии трансформаторов ( не моих ).
|
|
|
30.06.2009, 02:13
|
#7
|
Регистрация: 19.04.2009
Адрес: Северная Венеция
Сообщений: 142
|
Цитата:
Сообщение от Yoshimo
Это мнение Алекса Торреса.
|
Чесно сказать, я уважаю его мнение и его подход к построению апаратуры - без аудиофильских закидонов, на высоком инженерном уровне, как мне видится  . Хотя 5Ц или 6Ц каких-то есть несколько ящиков ;) , я собрался попробовать EZ81.
Цитата:
Сообщение от Yoshimo
Малые номиналы С1, С11, С13 сделали свое "черное" дело.
|
Ну если бы работали они, то просто был бы завал на НЧ и все, без горбов. Горбы означают токовое питание нагрузки, то есть усилитель работает как источник тока и АЧХ повторяет АЧХ нагрузки.
Цитата:
Сообщение от Yoshimo
Отслушайте 6Н8С, 6С5С и 6С2С - тогда поймете, почему эти лампы (6Н1П/6Н6П) не котируются.
|
Для какой конкретно схемы? У этих ламп номинальное анодное напряжение 250 вольт, то есть для моей нынешней установки многовато. Вроде 6Н8С где-то была, хотя сначала попробую 6Н1П ( эффективная замена согласно даташиту).
Мне в повторитель Уайта.
Цитата:
Сообщение от Yoshimo
Гораздо больше подходят 12С42С, 6С18С, 6С33С, 6С19П.
|
Ну дык, кто же спорит, регуляторы. Только ушник на них, на мой взгляд, что из пушки по воробъям. Весу килограмм 20 будет. К тому же, как у них со сроком службы?
|
|
|
30.06.2009, 02:33
|
#8
|
Регистрация: 19.04.2009
Адрес: Северная Венеция
Сообщений: 142
|
Следующая схема из той же темы аудиопортала. 6Ж8 у меня нет, поэтому подобрал другой пентод с небольшим номинальным анодным напряжением: 6Ж2П. В анод пентоду поставил 22 КОм, ток установил 5.7 мА, на выходе половина напряжения питания, в катоде 6Н6П порядка 150 Ом. Звук не понравился - слишком много баса, не очень динамично, и, что самое неприятное, сильно подрезанными оказались средние частоты. Инструментальные композиции еще ничего, а мужской вокал плох. Склоняюсь к мысли, что выбрал неудачный пентод, в оригинале предлагались 6Ж8 , 6Ж1П, EF86.
|
|
|
30.06.2009, 02:33
|
#9
|
Регистрация: 15.03.2009
Адрес: Киев
Сообщений: 1,122
|
Цитата:
Сообщение от Steel_monkey
Чесно сказать, я уважаю его мнение и его подход к построению апаратуры - без аудиофильских закидонов, на высоком инженерном уровне, как мне видится  . Хотя 5Ц или 6Ц каких-то есть несколько ящиков ;) , я собрался попробовать EZ81.
|
Ничего не имею против мнения Торреса, но это лишь мнение. Для того, чтобы сделать выводы - нужно услышать самому.
Цитата:
Сообщение от Steel_monkey
Ну если бы работали они, то просто был бы завал на НЧ и все, без горбов. Горбы означают токовое питание нагрузки, то есть усилитель работает как источник тока и АЧХ повторяет АЧХ нагрузки.
|
Завал по НЧ образуется на делителе С13+нагрузка и через токовую обратную связь через С11 по переменке (рассчитайте завал на частоте 20Гц).
Цитата:
Сообщение от Steel_monkey
Для какой конкретно схемы?
Постараюсь поискать такие, вроде 6Н8С где-то была, хотя сначала попробую 6Н1П ( эффективная замена согласно даташиту).
Мне в повторитель Уайта.
|
6Н8С пододет в качестве близкого (но не полного!) аналога 6Н1П. Для повторителя Уайта эти лампы не годятся.
Цитата:
Сообщение от Steel_monkey
Ну дык, кто же спорит, регуляторы. Только ушник на них, на мой взгляд, что из пушки по воробъям. Весу килограмм 20 будет. К тому же, как у них со сроком службы?
|
Слушал Байеры 990ПРО на однотактнике на 6С33С. Очень даже неплохо! Макродинамика просто потрясающая!
|
|
|
30.06.2009, 02:53
|
#10
|
Регистрация: 19.04.2009
Адрес: Северная Венеция
Сообщений: 142
|
Цитата:
Сообщение от Yoshimo
Для того, чтобы сделать выводы - нужно услышать самому.
|
Собственно, не против. Буду слушать обязательно. Какой кен предпочесть? У меня есть всего один дроссель на 8 Гн.
Цитата:
Сообщение от Yoshimo
Завал по НЧ образуется на делителе С13+нагрузка и через токовую обратную связь через С11 по переменке (рассчитайте завал на частоте 20Гц).
|
Завал на входной емкости 2.8 дБ, на выходной 0.5 дБ, остальное из-за увеличния ОС. Но, согласителсь, это никак не объясняет горб +2дБ на частоте 100 Гц. Просто обычные фильтры верхних частот, горбы от этого не появляются.
Цитата:
Сообщение от Yoshimo
Для повторителя Уайта эти лампы не годятся.
|
По каким параметрам выбирать туда лампы? Мне внутреннее сопротивление пофигу, я все равно туда трансформатор подцеплю.
Цитата:
Сообщение от Yoshimo
Слушал Байеры 990ПРО на однотактнике на 6С33С.
|
6С33С я хочу себе в шкаф поставить. Смотрится красиво  В дополнение к 6С4С и 6Н5С ;)
|
|
|
Ваши права в разделе
|
Вы не можете создавать новые темы
Вы не можете отвечать в темах
Вы не можете прикреплять вложения
Вы не можете редактировать свои сообщения
HTML код Выкл.
|
|
|
Часовой пояс GMT +4, время: 20:16.
|