Форум Lossy.ru

Вернуться   Форум Lossy.ru > Аудио-аппаратура > Усилители для наушников

Ответ
 
Опции темы Опции просмотра
Старый 04.07.2016, 14:49   #401
Garik.m74
 
Регистрация: 20.01.2016
Адрес: Ташкент
Сообщений: 50
Там по схеме в питании стоят дросселя,а в конечном варианте установлен электронный дросель что на фото. Провода питания вообще в подвале нет. Если только питание накала ,каторый идет витой. Монтаж в подвале делал сам и возможно по неопытности залепил земляную петлю. На досуге проверю.
Спасибо за сылку.
Миниатюры
Нажмите на изображение для увеличения
Название: 20160704_154920.jpg
Просмотров: 2487
Размер:	105.8 Кб
ID:	7522   Нажмите на изображение для увеличения
Название: 20160704_154826.jpg
Просмотров: 2471
Размер:	73.4 Кб
ID:	7523   Нажмите на изображение для увеличения
Название: 20160704_154744.jpg
Просмотров: 2188
Размер:	57.3 Кб
ID:	7524   Нажмите на изображение для увеличения
Название: 20160704_154643.jpg
Просмотров: 2229
Размер:	120.5 Кб
ID:	7525  
Garik.m74 вне форума   Ответить с цитированием
Старый 04.07.2016, 14:54   #402
Garik.m74
 
Регистрация: 20.01.2016
Адрес: Ташкент
Сообщений: 50
К стати, такой провод пойдет для сигнального? И экран этого провода,я так понял цеплять на шину?
Миниатюры
Нажмите на изображение для увеличения
Название: 20160704_160537.jpg
Просмотров: 2059
Размер:	59.5 Кб
ID:	7526  
Garik.m74 вне форума   Ответить с цитированием
Старый 04.07.2016, 15:40   #403
Tralfamadorin
 
Аватар для Tralfamadorin
 
Регистрация: 22.01.2013
Адрес: Красногорск
Сообщений: 1,140
Надо пробовать. Вообще экранированные провод - это дополнительная ёмкость, соответственно потенциально подзамыленные верхние частоты. Идеально короткие провода, типа медные моножилы где-нибудь 0.5 мм. Но у вас надо искать откуда фон, поэтому можно попробовать и ваш провод - послушать реакцию.
Экран цепляют в одной точке, по-моему на приёмнике. Все земли соединить звездой у входной земли джека. Вроде так обычно советуют.
Tralfamadorin вне форума   Ответить с цитированием
Старый 25.06.2017, 10:20   #404
PHD
 
Регистрация: 14.03.2009
Адрес: Россия, г.Челябинск
Сообщений: 307
Когда то под чутким руководством Yoshimo делал его усилитель Windhorse с обратной связью по току. Решил этот усилитель приспособить под акустику (переделываю microlab pro3). Добавил в паралель выходным транзисторам пары. Искажения упали очень существенно. Думаю засадить ещё по паре. Так можно довести уровень гармоник до уровня цапа.
PHD вне форума   Ответить с цитированием
Старый 20.07.2017, 20:35   #405
dmytro_19_8
 
Регистрация: 29.12.2012
Адрес: Киев
Сообщений: 17
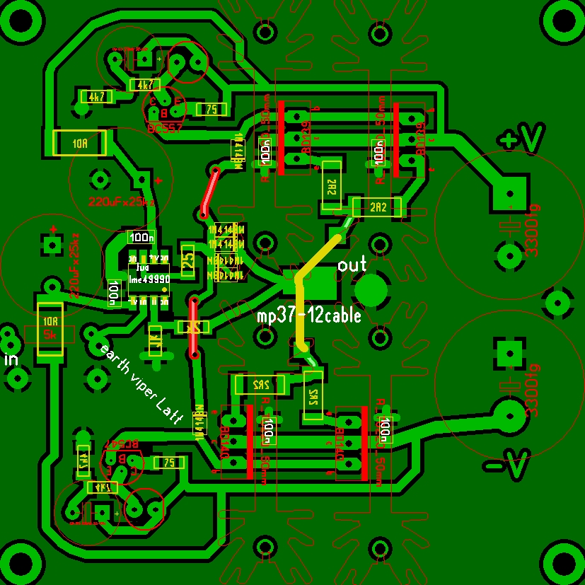
Добрый вечер, хочу собрать свой первый дискретный усилитель, способный прокачать тдс-7 и hd598. До этого собирал композиты на lme49990+lme49600.
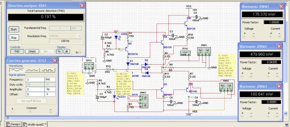
Нашел в схему stereo studio amplifier, забросил сам буфер в симулятор, 5% на 8 Ом. Запаралелил выходные транзисторы, чуть поменял номиналы - стало лучше. Регулировка громкости резистор 5кОм + переменник на землю. Стоит ли делать печатку, или есть варианты получше и ненамного сложнее?
Хотел заменить 139/140 на 2sc4793, 2sc4790 но в модельки для мс12 не нашёл...
Миниатюры
Нажмите на изображение для увеличения
Название: circuit_diagram_studio_stereo_headphone_amplifier (1).jpg
Просмотров: 2460
Размер:	78.2 Кб
ID:	8152   Нажмите на изображение для увеличения
Название: studio-quad2-sim.jpg
Просмотров: 1904
Размер:	106.3 Кб
ID:	8153   Нажмите на изображение для увеличения
Название: QUAD_1CH-lay.JPG
Просмотров: 2204
Размер:	482.2 Кб
ID:	8154   Нажмите на изображение для увеличения
Название: QUAD_1CH.jpg
Просмотров: 1806
Размер:	19.8 Кб
ID:	8155  
dmytro_19_8 вне форума   Ответить с цитированием
Старый 03.08.2017, 22:41   #406
Ander Ander
 
Аватар для Ander Ander
 
Регистрация: 16.05.2017
Адрес: Kiev, Ukraine
Сообщений: 35
dmytro_19_8 Не так давно мне изготовили усилитель по схеме на первом рисунке (хотя некоторые компоненты явно получше рекомендованых). Ничего выдающегося но в то же время ничуть не хуже более дорогих мануфактурных усилителей. ТДС 7 качает неплохо даже на четверти громкости (ручку громкости на всю не включаю - явный перегруз начинается и есть риск повредить мембрану)
Ander Ander вне форума   Ответить с цитированием
Старый 07.08.2017, 14:05   #407
Yoshimo
 
Аватар для Yoshimo
 
Регистрация: 15.03.2009
Адрес: Киев
Сообщений: 1,122
Цитата:
Сообщение от dmytro_19_8 Посмотреть сообщение
Хотел заменить 139/140 на 2sc4793, 2sc4790 но в модельки для мс12 не нашёл...
Это зря. 2sc4793/2sc4790 будет лучшим вариантом, чем параллельная пара BD139/140.
Yoshimo вне форума   Ответить с цитированием
Старый 08.04.2018, 21:25   #408
swin
 
Регистрация: 03.04.2018
Адрес: Украина
Сообщений: 1
Здравствуйте! Похвастаюсь своим…
Идея построить этот усилитель возникла после восстановления наушников ЭХО Н-16, в связи с поврежденным магнитом драйвера долго пылившимися без дела. Наушниковый тракт в моей системе не является основным (имеются 120- литровые напольники на гг Celestion c ламповым усилителем), поэтому столь “игрушечный” аппарат было решено реализовать практически беззатратно. Одновременно открылась возможность внести в проект некоторую винтажность. Хотя такое условие означало невозможность применения высококачественных ОУ и транзисторов, достигнутый результат оказался весьма неплохим, что подтвердила серия сравнительных прослушиваний и измерения объективных параметров. Звучание усилителя близко к нейтральному, в сравнении с полупроводниковым в классе “А”, данный усилитель ярче, выразительнее, праздничнее (может гармоник у него больше?). Хорошо слышны особенности звучания разных наушников ( слушали ТДС-5, Н – 16 –40С, Fostex T50RP MkIII, Sennheiser HD 520, Sennheiser HD 600).
Во вложении схема и описание конструкции.

Усилитель.zip

Нажмите на изображение для увеличения
Название: _DSC2466.jpg
Просмотров: 1968
Размер:	111.9 Кб
ID:	8309

Нажмите на изображение для увеличения
Название: _DSC2523.jpg
Просмотров: 2086
Размер:	141.6 Кб
ID:	8310

Нажмите на изображение для увеличения
Название: _DSC2535.jpg
Просмотров: 1867
Размер:	112.9 Кб
ID:	8311
swin вне форума   Ответить с цитированием
Следующий пользователь поблагодарил swin за это полезное сообщение
Vasiliy (09.07.2018)
Старый 10.04.2018, 07:08   #409
Tralfamadorin
 
Аватар для Tralfamadorin
 
Регистрация: 22.01.2013
Адрес: Красногорск
Сообщений: 1,140
swin,
Хорошо получилось. Поздравляю.
Имею в наличии Lynx HA46 то же на выходных транзисторах ГТ402, ГТ404 - отмечу "свой " интересный звук.
Tralfamadorin вне форума   Ответить с цитированием
Старый 07.03.2019, 09:13   #410
xoverx
 
Регистрация: 28.02.2019
Адрес: qwe
Сообщений: 29
Какой показатель Па у этих наушников лучше, или все хороши? Предложили 1.5па. Видел у Крюкова на ютубе все 1.9.
xoverx вне форума   Ответить с цитированием
Ответ


Ваши права в разделе
Вы не можете создавать новые темы
Вы не можете отвечать в темах
Вы не можете прикреплять вложения
Вы не можете редактировать свои сообщения

BB коды Вкл.
Смайлы Вкл.
[IMG] код Вкл.
HTML код Выкл.



Часовой пояс GMT +4, время: 15:41.


Powered by vBulletin® Version 3.8.5
Copyright ©2000 - 2026, Jelsoft Enterprises Ltd. Перевод: zCarot
Copyright © 2009 - 2022 www.lossy.ru