Форум Lossy.ru

Вернуться   Форум Lossy.ru > Аудио-аппаратура > Усилители для наушников

Ответ
 
Опции темы Опции просмотра
Старый 05.02.2016, 20:39   #391
AVE
 
Регистрация: 26.01.2012
Адрес: Казань
Сообщений: 6
Защита от постоянки в 51 есть. Почти аналогичная 46, только на других компараторах. А вот защиты от КЗ на выходе (или сильной перегрузки) нет.
В принципе, если колонки аккуратно подключать, то она и нужна.
Цапы один к одному не делал, но некоторые его куски использовал.
На diyaudio, Ilya-blayzer разработал плату цап на AK4399 в стиле Lynx. Лишние платы он собирался вроде на продажу выставить. Наверное не сильно хуже линкса будет.
AVE вне форума   Ответить с цитированием
Следующий пользователь поблагодарил AVE за это полезное сообщение
Tralfamadorin (05.02.2016)
Старый 05.02.2016, 21:51   #392
Tralfamadorin
 
Аватар для Tralfamadorin
 
Регистрация: 22.01.2013
Адрес: Красногорск
Сообщений: 1,140
Колонки, да - один раз подключил и слушай. А наушники - если их пару десятков - хочется послушать , а если перетыкать джек запросто можно кратковременно замкнуть. Надо микрик какой-нибудь к терминалу-джеку мудрить. Т е на терминале ( Neutric) красный стопор есть - когда на него давишь - механически сделать тягу на кнопку - срабатывает реле( с самоподхватом) - отключаются выходы.
Перетыкаешь наушники - а для включения выходов другая кнопка с самоподхватом. Можно еще RS-триггер вставить.
Где-то так если решать в лоб.
Ну еще если для наушников может быстродействующие плавкие предохранители по току подобрать - но они все очень дорогие. И не знаю насколько надежно.
PS.
А 61 Lynx не пробовали?
Tralfamadorin вне форума   Ответить с цитированием
Старый 06.02.2016, 11:27   #393
AVE
 
Регистрация: 26.01.2012
Адрес: Казань
Сообщений: 6
Да, самая проблема - это подключение наушников. В 46-м на выходе 2 резистора по 1 Ому - и фильтр и некоторая защита от КЗ. Можно что-нибудь придумать, или как вы предлагаете, или просто кнопку, которая выходное реле отключает. Нажал - поменял наушники - отжал.
AVE вне форума   Ответить с цитированием
Следующий пользователь поблагодарил AVE за это полезное сообщение
Tralfamadorin (06.02.2016)
Старый 23.02.2016, 11:34   #394
tormoz
 
Регистрация: 07.02.2016
Адрес: омск
Сообщений: 1
AVE, а можете выложить вашу разводку платы на клон Lynx46.
tormoz вне форума   Ответить с цитированием
Старый 15.05.2016, 00:21   #395
Garik.m74
 
Регистрация: 20.01.2016
Адрес: Ташкент
Сообщений: 50
Заканчиваю свой ламповый. Под тдс7 и тдс15 , 8и16 ом. Сделал также выходы для акустики, прикупил по случаю пару 4а32 ск на магнитах альнико и планирую их оформить в трубу войта. Размеры корпуса 18×18×20см.
Se на 6н9с 6п6с, выходные твз-1-9 перемотанные. В схемотехнике не очень силен а вот корпус полностью моя работа. Сделан из 1.5мм холоднокатанной стали, решотка и место где лампы полированная нержавейка. Покрасил не очень удачно, после просушки базы надо было собрать всю конструкцыю и застарить но нехватило терпения по этому вышло аляповато, покрыто матовым лаком. Вобщем мой первый блин, а вот комом ли он еще не знаю.
Возможно перекрашу и поставлю приличные выходники, но это позже.

Регулятр громкости еще не поставил. Весит малыш кил 10. Наверху кошачий глаз.
Миниатюры
Нажмите на изображение для увеличения
Название: _conv_IMG_20160514_234016.jpg
Просмотров: 1358
Размер:	57.5 Кб
ID:	7453   Нажмите на изображение для увеличения
Название: _conv_IMG_20160514_234117.jpg
Просмотров: 1309
Размер:	66.1 Кб
ID:	7454   Нажмите на изображение для увеличения
Название: _conv1__conv_IMG_20160514_234117.jpg
Просмотров: 1228
Размер:	66.1 Кб
ID:	7455   Нажмите на изображение для увеличения
Название: _conv_IMG_20160514_234028.jpg
Просмотров: 1192
Размер:	54.7 Кб
ID:	7456  
Garik.m74 вне форума   Ответить с цитированием
Следующие пользователи 3 поблагодарили Garik.m74 за это полезное сообщение
Andras (19.05.2016), Tralfamadorin (15.05.2016), Yoshimo (23.05.2016)
Старый 19.05.2016, 21:08   #396
Andras
 
Аватар для Andras
 
Регистрация: 27.09.2014
Адрес: My name is Linus, and I am your God
Сообщений: 169
Цитата:
Сообщение от Garik.m74 Посмотреть сообщение
Заканчиваю свой ламповый. Под тдс7 и тдс15 , 8и16 ом. Сделал также выходы для акустики, прикупил по случаю пару 4а32 ск на магнитах альнико и планирую их оформить в трубу войта. Размеры корпуса 18×18×20см.
Se на 6н9с 6п6с, выходные твз-1-9 перемотанные. В схемотехнике не очень силен а вот корпус полностью моя работа. Сделан из 1.5мм холоднокатанной стали, решотка и место где лампы полированная нержавейка. Покрасил не очень удачно, после просушки базы надо было собрать всю конструкцыю и застарить но нехватило терпения по этому вышло аляповато, покрыто матовым лаком. Вобщем мой первый блин, а вот комом ли он еще не знаю.
Возможно перекрашу и поставлю приличные выходники, но это позже.

Регулятр громкости еще не поставил. Весит малыш кил 10. Наверху кошачий глаз.
Лично мне по душе, Fallout 9!
Andras вне форума   Ответить с цитированием
Старый 24.05.2016, 04:53   #397
Garik.m74
 
Регистрация: 20.01.2016
Адрес: Ташкент
Сообщений: 50
Позже выложу нормальные фото,ато он в мастерской грязный весь.
Garik.m74 вне форума   Ответить с цитированием
Старый 30.05.2016, 19:54   #398
ankorrr
 
Регистрация: 18.07.2014
Адрес: Kiev
Сообщений: 8
2 AVE
"Если что-то совместное всетаки наметиться, то я тоже поучаствую."
Наоборот, если Вы решитесь на, то мы поучавствуем ;)
Сообщите только заранее мне прим стоимость.
ankorrr вне форума   Ответить с цитированием
Старый 03.07.2016, 23:57   #399
Garik.m74
 
Регистрация: 20.01.2016
Адрес: Ташкент
Сообщений: 50
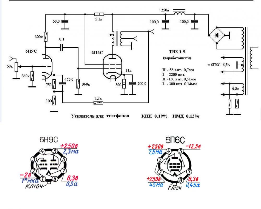
У меня вопрос. В Москве или подмосковье кто сможет довести до ума этот мой усилитель?
Проблемы три. 50ти герцовый фон, слишком громко играет с линейного выхода hm602,нет сцены.
В питании стоит электронный дросель,регулятр громкости китай линейный. Возможно после замены на обратно логарифмический р.г. можно будет устоновить комфортную громкость.
А пока конкретный ком. Конечно тдски с ним играют получше чем с плеером,но фон как рас слышно на малой громкости на которой я обычно и слушаю. Сам усилитель мне собирал один молодой человек у которого видимо недостаточно опыта, с фоном он не смог справиться и включил заднюю.
К стати,это нормально ,если твз контактируют с корпусом то пороисходит возбуд и он их прикрепил через изоляцию?
Миниатюры
Нажмите на изображение для увеличения
Название: Усилитель для наушинков.jpg
Просмотров: 1649
Размер:	79.9 Кб
ID:	7521  
Garik.m74 вне форума   Ответить с цитированием
Старый 04.07.2016, 10:13   #400
Tralfamadorin
 
Аватар для Tralfamadorin
 
Регистрация: 22.01.2013
Адрес: Красногорск
Сообщений: 1,140
Ну, к примеру на форуме есть участник с ником Лампач. Я, правда знаком с ним только по переписке и его усилителей не слышал - сразу об этом скажу. Но исходя из общения с ним - он наверно может вам помочь.
http://www.lossy.ru/forums/showthread.php?t=3817

По поводу фона - общие соображения - смотрите_емкости попитанию 100 МКФ. Может неисправны, может ёмкость недостаточна- попробуйте добавить. Смотрите монтаж - может сигнальные провода проходят рядом с питанием, попробуйте сигнальные провода экранировать.
По поводу большого входного сигнала - странно- у вас же входе регулируемый делитель напряжения.
Tralfamadorin вне форума   Ответить с цитированием
Ответ


Ваши права в разделе
Вы не можете создавать новые темы
Вы не можете отвечать в темах
Вы не можете прикреплять вложения
Вы не можете редактировать свои сообщения

BB коды Вкл.
Смайлы Вкл.
[IMG] код Вкл.
HTML код Выкл.



Часовой пояс GMT +4, время: 23:39.


Powered by vBulletin® Version 3.8.5
Copyright ©2000 - 2026, Jelsoft Enterprises Ltd. Перевод: zCarot
Copyright © 2009 - 2022 www.lossy.ru