Форум Lossy.ru

Вернуться   Форум Lossy.ru > Аудио-аппаратура > Усилители для наушников

Ответ
 
Опции темы Опции просмотра
Старый 06.10.2010, 18:47   #31
Schrage Musik.
 
Регистрация: 31.05.2010
Адрес: Харьков
Сообщений: 7
закончил второй усилитель на 6н6п, на "входе" 6bq7a, в данной конфигурации звук существенно лучше чем на 6н23п,на данных лампах собрал свой первый усилитель."уши" akg k-240df, k-240 sextett,sennheiser hd-580
Миниатюры
Нажмите на изображение для увеличения
Название: IMG_1678.jpg
Просмотров: 7394
Размер:	137.9 Кб
ID:	2580   Нажмите на изображение для увеличения
Название: IMG_1692_измен.размер.jpg
Просмотров: 7318
Размер:	52.8 Кб
ID:	2581   Нажмите на изображение для увеличения
Название: IMG_1678_измен.размер.jpg
Просмотров: 7081
Размер:	58.3 Кб
ID:	2582   Нажмите на изображение для увеличения
Название: IMG_1676_измен.размер.jpg
Просмотров: 7383
Размер:	72.5 Кб
ID:	2583  
Schrage Musik. вне форума   Ответить с цитированием
Старый 07.10.2010, 06:07   #32
Serge44
Администратор
 
Аватар для Serge44
 
Регистрация: 06.03.2009
Адрес: Гора цветов и плодов за Пещерой водной завесы
Сообщений: 10,215
Усилитель имеет довольно большие размеры, трудно встраивамаемые в стойку с аппаратурой.
Какое название получило творение?
Serge44 вне форума   Ответить с цитированием
Старый 07.10.2010, 18:32   #33
Schrage Musik.
 
Регистрация: 31.05.2010
Адрес: Харьков
Сообщений: 7
Размеры 130х80х330,масса4.5 кг. этакий кирпич,корпус изготовлен из 2-х мм. "стали",трансформатор "колцо" на 60 Вт.70 прцентов времени ушло на изготовление корпуса, так что "изделие" получилось довольно трудоёмким. если первый усилитель собрал за 2-а месяца то на этот потратил уже 4-е , но это того стоило.Олег
Schrage Musik. вне форума   Ответить с цитированием
Старый 01.11.2010, 23:02   #34
Matroskin
 
Регистрация: 29.10.2010
Адрес: Kharkiv
Сообщений: 6
Цитата:
Сообщение от Schrage Musik. Посмотреть сообщение
закончил второй усилитель на 6н6п, на "входе" 6bq7a, в данной конфигурации звук существенно лучше чем на 6н23п,на данных лампах собрал свой первый усилитель."уши" akg k-240df, k-240 sextett,sennheiser hd-580
Выход через конденсатор? выходных трансов на фото не видать.
Matroskin вне форума   Ответить с цитированием
Старый 02.11.2010, 10:55   #35
Yoshimo
 
Аватар для Yoshimo
 
Регистрация: 15.03.2009
Адрес: Киев
Сообщений: 1,122
В этом усилителе заменить бы резисторы МЛТ на ВС - звучание бы стало гораздо гораздее
Yoshimo вне форума   Ответить с цитированием
Старый 15.01.2012, 20:54   #36
GALL
 
Аватар для GALL
 
Регистрация: 25.12.2009
Адрес: Украина
Сообщений: 27
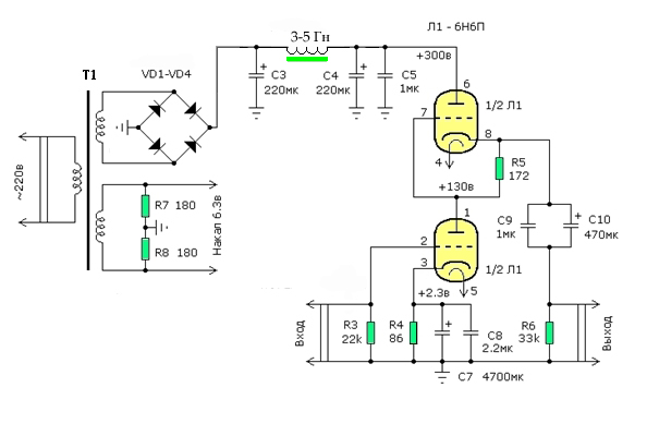
Поделюсь своим опытом. Для тех кто еще никак не может выбрать Достойную схему для повторения! Мною было перепробовано множество схем на макетах. Самая достойно-звучащая (в аттаче) реализована уже 2 года назад. Усилитель по этой схеме является основным для наушников, как орто, так и обычных. Великолепное звучание будет обеспечено, если соблюсти несколько простых правил!
-использовать только новые 6Н6П, желательно найти до 1970 г. выпуска.
-применить максимально качественные комплектующие- резисторы(Kiwame,угольные Allen Bradley, Vishay и др.) из отечественных можно угольные ВС, УЛИ. Хороши ПТМН. конденсаторы(Black Gate ,Solen, MultiCap ,Wima,Rifa,Vishay и др.), монтажный провод и т.д.
-в Огромной степени ЗВУК будет определять силовой трансформатор! Поэтому использовать как можно более качественный и ГАБАРИТНЫЙ. Я применил силовой трансформатор на базе железа от СТ-310! Номинальной мощностью 310 ватт.
-в выпрямителе применить Очень качественные и мощные ультрафасты, от них будет зависеть микродинамика звучания. Я применил фирменные от "Semiconductor".
-конденсатор С10 очень сильно влияет на звучание, соответственно максимально качественный, какой сможете достать.Зашунтировать(С9) обязательно бумагой в масле, например нашими "СМ". Можно легко превысить номинал шунта до 6 мкф. Бумаго-маслянный шунт очень благотворно скажется на звучании.
Усилитель получится конечно габаритным, но ЗВУК окупит себя сторицей! Чудес не бывает, "мелкий" усилитель, "мелкие" детальки - такой же звук! А тем более если мы касаемся ламповой схемотехники.
Миниатюры
Нажмите на изображение для увеличения
Название: 2012-01-16_183657.jpg
Просмотров: 8268
Размер:	83.4 Кб
ID:	3785  

Последний раз редактировалось GALL; 16.01.2012 в 19:55.
GALL вне форума   Ответить с цитированием
Старый 15.01.2012, 23:12   #37
Yoshimo
 
Аватар для Yoshimo
 
Регистрация: 15.03.2009
Адрес: Киев
Сообщений: 1,122
Значение R2 сильно завышено, от этого динамика страдает. 150...180 Ом будет достаточно, а еще лучше вместо него поставить дроссель на 2-5Гн.
В С6 в большенстве случаев, необходимости нет.
Yoshimo вне форума   Ответить с цитированием
Старый 16.01.2012, 18:11   #38
GALL
 
Аватар для GALL
 
Регистрация: 25.12.2009
Адрес: Украина
Сообщений: 27
Цитата:
Сообщение от Yoshimo Посмотреть сообщение
Значение R2 сильно завышено, от этого динамика страдает. 150...180 Ом будет достаточно, а еще лучше вместо него поставить дроссель на 2-5Гн.
Верно! R2 нужно заменить дросселем. Еще лучше электронным. Я в схеме применил электронный дроссель на "2SK2843" от Toshiba Semiconductor .
Цитата:
Сообщение от Yoshimo Посмотреть сообщение
В С6 в большенстве случаев, необходимости нет.
И снова верно! Забыл исправить схему.Он там совершенно не нужен!
Схему исправил.

Последний раз редактировалось GALL; 16.01.2012 в 22:03.
GALL вне форума   Ответить с цитированием
Старый 16.01.2012, 22:38   #39
Yoshimo
 
Аватар для Yoshimo
 
Регистрация: 15.03.2009
Адрес: Киев
Сообщений: 1,122
Цитата:
Сообщение от GALL Посмотреть сообщение
Верно! R2 нужно заменить дросселем. Еще лучше электронным. Я в схеме применил электронный дроссель на "2SK2843" от Toshiba Semiconductor.
Еще в электронный дроссель хороши IRF740, IRF840. Хотя, как по-мне, то обычный железный дроссель лучше электронного.
Электронный хорош в двух случаях: когда нужно посадить избыток питающего напряжения или когда ток, потребляемый схемой большой и "железный" дроссель будет иметь конские габариты.
Yoshimo вне форума   Ответить с цитированием
Старый 05.02.2012, 03:08   #40
serg01
 
Регистрация: 10.01.2012
Адрес: Полтава
Сообщений: 19
Прочитал внимательно всю ветку. Хочу зделать свои умозаключения.
1.Для низкоомных телефонов только трансформаторный выход
2.Для высокоомных альтернативы SRPP нет.
Коэфф нагрузки альфа а=(3-5) никто не отменял, т.к. лампа высокоомный источник сигнала. Попутно , для усилителя из поста №36, выходное сопротивление каскада SRPP будет Rвых=484 Ома, следовательно сопротивление Rн=1,5кОм Чтобы он работал как генератор напряжения. В случае низкоомных телефонов он работает как источник тока, не обеспечивая необходимого напряжения на телефонах, причем катушка телефона-это индуктивность , характеристическое (комплексное) сопротивление которой зависит от частоты сигнала отсюда неравномерность АЧХ телефонов.
Можно прикинуть, какое напряжение должен развивать усилитель, чтобы реализовать возможности телефонов.

http://www.headphone-amplifier.com/calculator.htm

Я посчитал для своих KOSSов , оказалось 3 вольта и 93 мА тока

Headphone parameters

Impedance (Ohms): 32
Effectivity (dB/mW): 97
Signal
Level (mV): 3000 2100
>> R E S U L T S
SPL (dB): 120.29 118,39
Power (mW): 281.25 137,81
Current (mA): 93.75 65,63

Для других нагрузок:

Headphone parameters

Impedance (Ohms): 300
Effectivity (dB/mW): 97
Signal
Level (mV): 8000 = 8V
>> R E S U L T S
SPL (dB): 120.29
Power (mW): 213.33
Current (mA): 26.67



Headphone parameters

Impedance (Ohms): 600
Effectivity (dB/mW): 97
Signal
Level (mV): 12000 = 12V
>> R E S U L T S
SPL (dB): 120.8
Power (mW):240
Current (mA): 20

Следующее. При конструировании усилителя , для достижения необходимого качества надо задавать и выдерживать необходимые и достаточные параметры усилителя, другими словами я против монстроподобного строительства и брать трансформатор в 300ВА для того , чтобы взять с него 300V, 30мА = 9ВА. Нет смысла.

А сейчас полная крамола :

Наш слух устроен так, что лучше всего мы слышим средние частоты и завал в НЧ и ВЧ области. Отсюда вывод-необходимо корректировать АЧХ всего звукового тракта таким образом, чтобы получить (стараться), стремиться к кривой равной громкости. Т.е мы инстинктивно на эквалайзере повышаем низкие и высокие частоты, чтобы нам было комфортно . Отсюда вывод-необходим (круто сказано)-эквалайзер, либо темброблок.
Слышу возражения, что они крутят фазу сигнала. Согласен. Поэтому ни в коем случае не применять их в обратной связи. И вообще, не применять ни каких ОС. Это первое. Второе. Наш слух устроен так, что мы не можем локализовать низкочастотные звуки. Поэтому, экспериментируя со схемами темброблоков , найти оптимальный.
К слову сказать, кто не хочет иметь темброблок и не надо.
serg01 вне форума   Ответить с цитированием
Ответ


Ваши права в разделе
Вы не можете создавать новые темы
Вы не можете отвечать в темах
Вы не можете прикреплять вложения
Вы не можете редактировать свои сообщения

BB коды Вкл.
Смайлы Вкл.
[IMG] код Вкл.
HTML код Выкл.



Часовой пояс GMT +4, время: 02:13.


Powered by vBulletin® Version 3.8.5
Copyright ©2000 - 2026, Jelsoft Enterprises Ltd. Перевод: zCarot
Copyright © 2009 - 2022 www.lossy.ru