25.02.2013, 23:43
|
#31
|
Регистрация: 09.11.2012
Адрес: Москва
Сообщений: 46
|
Схема усилка - сборная солянка для пионэров из радиокружка.
Его-бы промерить на аппаратуре. На линейность. И на перегрузку. Хотя то, что накал от микросхемы стабилизатора - это не у каждого бренда есть. Великий Китай делает задел на будущее.
Ещё немного плагиата, и будет немецкий Лайнер куб. Только по "справедливой" или "честной" цене - за копейки.
|
|
|
13.12.2014, 15:32
|
#32
|
Регистрация: 06.11.2014
Адрес: кишинёв
Сообщений: 21
|
в тему о китае ,какой портотив от fiio подойдёт к 5кам.или хорошего звука малыми потерями не видать?
|
|
|
13.12.2014, 21:18
|
#33
|
Регистрация: 22.01.2013
Адрес: Красногорск
Сообщений: 1,140
|
Лучший усилитель FiiO Е12 - у него есть разные модификации.
|
|
|
26.12.2014, 06:03
|
#34
|
Регистрация: 25.09.2010
Адрес: Moscow
Сообщений: 2
|
Цитата:
Сообщение от Yoshimo
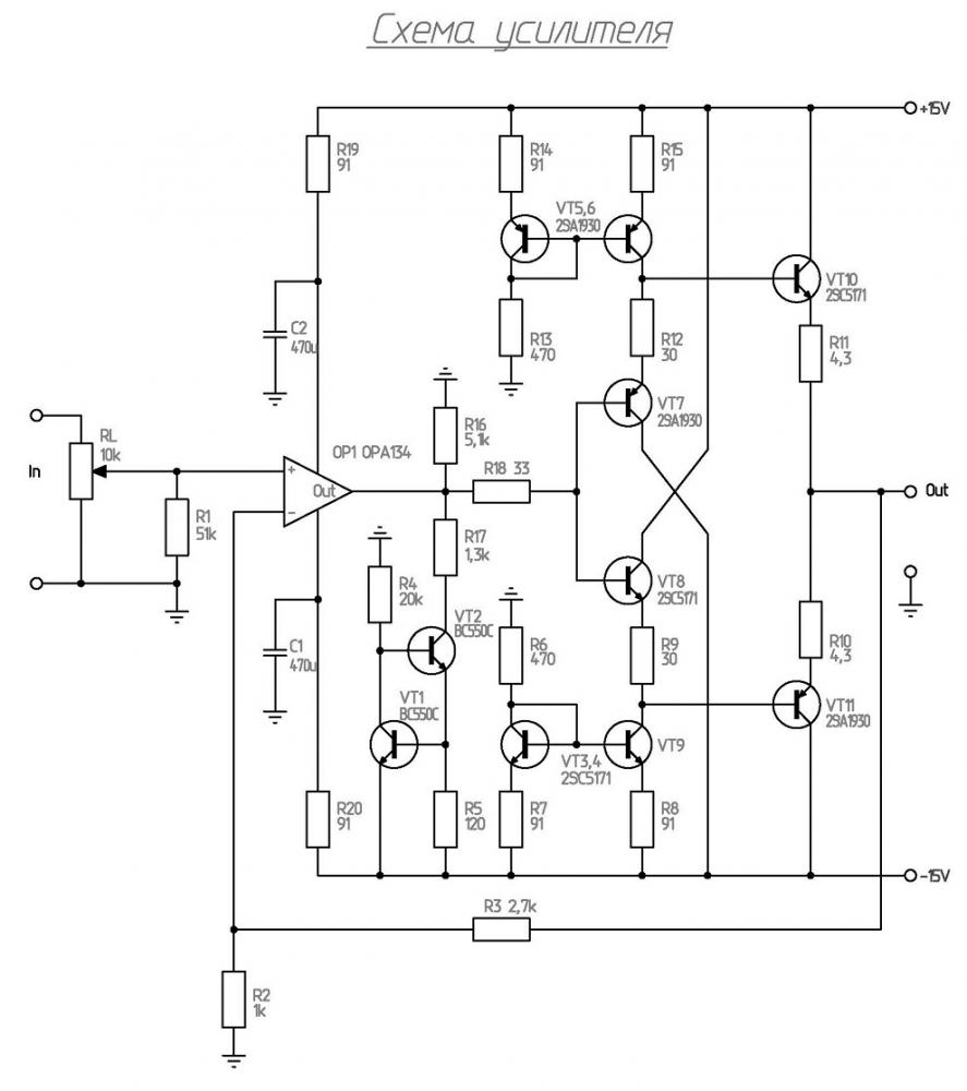
Предложу свой вариант усилителя
|
.
А где почитать описание на эту схему ?
Интересно же...
.
|
|
|
26.12.2014, 11:00
|
#35
|
Регистрация: 15.03.2009
Адрес: Киев
Сообщений: 1,122
|
Цитата:
Сообщение от Jenyok
А где почитать описание на эту схему? Интересно же...
|
Описания нет. Все вопросы по схеме задавайте прямо тут в теме
|
|
|
19.02.2015, 23:06
|
#36
|
Регистрация: 04.02.2015
Адрес: Тверь
Сообщений: 7
|
Yoshimo я правильно понимаю ,что блок питания для rainbow должен быть на 5 ват. , 15вольт, 0,25А и по плечам иметь где-то 10000uF в плечо? Если делать его по примеру твоего блока питания для усилителя без оу.
|
|
|
20.02.2015, 10:34
|
#37
|
Регистрация: 15.03.2009
Адрес: Киев
Сообщений: 1,122
|
Цитата:
Сообщение от evilhair
Yoshimo, я правильно понимаю, что блок питания для rainbow должен быть на 5 ват, 15 вольт, 0,25А и по плечам иметь где-то 10000uF в плечо? Если делать его по примеру твоего блока питания для усилителя без оу.
|
Нет, 5Вт будет мало: ток выходного каскада 120мА, ток в каждого плеча токового зеркала 20мА, ток операционника 10мА. Т.е. на каждый канал придется 120+2*20+10=170мА, а каналов два, т.е. общий ток схемы 170*2=340мА. Если принять полуторакратный запас по питанию, то получается 30*0,34*1,5=15,3Вт. 15Вт будет достаточно.
Параллельно С2 еще неплохо бы подключить резистор на 1,5кОм 1Вт (на схеме не показан) чтобы выровнять потребление по обеим шинам питания и облегчить работу трансформатору.
Конденсаторы в блоке питания не нужно ставить на гигафарады. У развязывающего конденсатора две задачи: замыкать сигнальную цепь с наименьшим сопротивлением и подавлять пульсации и помехи по питанию. Если конденсатор окажется чересчур большим, то из за очень низкого ESR/ESL окажется слишком тяжелой нагрузкой для стабилизатора, который начнет генерировать дополнительные помехи или возбуждаться на высокой частоте. Это тот случай, когда слишком много хорошо тоже плохо.
Транзисторы VT10, VT11 очень горячие, их нужно будет установить на общий радиатор с площадью минимум 40-50кв.см.
И еще: в этой схеме источник тока на VT1, VT2 нужно подстраивать под конкретный тип применяемого операционника - он должен быть на 2-3мА больше тока покоя операционника, чтобы выходной каскад опера гарантированно работал в классе А. Если не сможете сами пересчитать источник тока, напишите тип операционника и я его пересчитаю.
|
|
|
|
Следующий пользователь поблагодарил Yoshimo за это полезное сообщение
|
|
20.02.2015, 11:46
|
#38
|
Регистрация: 04.02.2015
Адрес: Тверь
Сообщений: 7
|
Yoshimo Трансформатор выбрал 115-10 15х2,0,64А,20Вт. все резисторы будут 1Вт и в схеме усилителя тоже.Оу ОРА2134РА на счет пересчета если я не ошибаюсь R5 100 R3 1.1k. Я правда не сильно опытен в теорие, если не сложно проверьте.Я правильно понимаю что резистор в параллель С2 будет разрядным.Извините, если докучаю, это мой первый серьёзный проект, поэтому хочу подойти к нему со всей педантичностью, как для обучения и получения опыта, так и для прослушивания любимой музыки. Да и еще если я не ошибаюсь если брать Рвых=15^2/600=0.375Вт примерно делим на 4 получаем реальную мощность при нагрузке в 600ом так?(Просто пытаюсь определится с импедансом наушников для покупки в теории)
|
|
|
20.02.2015, 13:02
|
#39
|
Регистрация: 15.03.2009
Адрес: Киев
Сообщений: 1,122
|
Цитата:
Сообщение от evilhair
Трансформатор выбрал 115-10 15х2,0,64А,20Вт.
|
Годится.
Цитата:
Сообщение от evilhair
все резисторы будут 1Вт и в схеме усилителя тоже.
|
На 1Вт должны быть R6,R13, R10, R11. Остальные 0,125...0,25Вт. Если все резисторы ставить на 1Вт, плата получится громоздкой.
Цитата:
Сообщение от evilhair
Оу ОРА2134РА на счет пересчета если я не ошибаюсь R5 100 R3 1.1k.
|
R5 100 Ом, R3 1кОм.
Цитата:
Сообщение от evilhair
Я правильно понимаю что резистор в параллель С2 будет разрядным.
|
Нет, это не разрядный резистор. Этот резистор нужен для того, чтобы выровнять токи по шинам питания. В минусовой шине есть источник тока на 6,5мА, поэтому плюсовую шину нужно подровнять на те же 6,5мА, что будет соответствовать 2,4кОм (с учетом пересчета под ОРА2134).
Цитата:
Сообщение от evilhair
Извините, если докучаю, это мой первый серьёзный проект, поэтому хочу подойти к нему со всей педантичностью, как для обучения и получения опыта, так и для прослушивания любимой музыки.
|
Нет, не докучаете - пока у вас не будет полной ясности, за проект браться нет смысла
Цитата:
Сообщение от evilhair
Да и еще если я не ошибаюсь если брать Рвых=15^2/600=0.375Вт примерно делим на 4 получаем реальную мощность при нагрузке в 600ом так?(Просто пытаюсь определится с импедансом наушников для покупки в теорие)
|
Нет, выходная мощность рассчитывается иначе.
У большинства современных стационарных источников звука амплитуда выходного напряжения 2В. Коэффициент усиления по напряжению схемы R3/R2+1=3,7. Значит на выходе усилителя амплитуда напряжения сигнала будет Uвых=Uвх*Ky=2*3,7=7,4В. Выходная мощность (RMS) рассчитывается по формуле (Uвых^2)/(2*Rнагрузки). Поэтому для наушников 600 Ом выходная мощность составит 0,046Вт или 46мВт. Для наушников с другим импедансом теперь можете рассчитать сами
|
|
|
|
Следующий пользователь поблагодарил Yoshimo за это полезное сообщение
|
|
20.02.2015, 13:34
|
#40
|
Регистрация: 04.02.2015
Адрес: Тверь
Сообщений: 7
|
Почти совсем разобрался.Пойду искать литературу,в которой доступно обьясняется шины питания, чтобы разобраться. Да есть ли смысл варистор перед первой обмоткой ставить  нечто такое городить ( https://yadi.sk/d/EJS5BJRmeoAuT ), и есть ли смысл на плате блока питания делать огромную землю?И осталось посчитать сколько у меня плеер выдает на наушники чтобы рассчитать примерную громкость в наушниках на слух =) Большое спасибо за возню со мной.
|
|
|
Ваши права в разделе
|
Вы не можете создавать новые темы
Вы не можете отвечать в темах
Вы не можете прикреплять вложения
Вы не можете редактировать свои сообщения
HTML код Выкл.
|
|
|
Часовой пояс GMT +4, время: 21:37.
|