07.09.2010, 02:37
|
#161
|
Регистрация: 03.09.2010
Адрес: Ростов-на-Дону
Сообщений: 22
|
Скажите пожалуйста, что будет собрать проще - Семигор или Кумису? И если одинаково что будет дешевле(боюсь дров наломать, тьфу тьфу тьфу). Собрать оба хочу, но начинать с чего то одного нужно=)
|
|
|
07.09.2010, 10:38
|
#162
|
Регистрация: 15.03.2009
Адрес: Киев
Сообщений: 1,122
|
Цитата:
Сообщение от 410n3
Скажите пожалуйста, что будет собрать проще - Семигор или Кумису? И если одинаково что будет дешевле(боюсь дров наломать, тьфу тьфу тьфу). Собрать оба хочу, но начинать с чего то одного нужно=)
|
Семигор дешевле, но не проще 
Но я бы начинал с Семигора, затем уж и Кумису можно собрать.
|
|
|
|
Следующий пользователь поблагодарил Yoshimo за это полезное сообщение
|
|
07.09.2010, 11:08
|
#163
|
Регистрация: 18.04.2009
Адрес: Украина, Приморск
Сообщений: 214
|
Yoshimo хоть я и не спец в этом деле (прохожий, при чем прохожий из далека), но думаю что после семигора уж лучше М3 собирать чем кумису.
|
|
|
07.09.2010, 11:17
|
#164
|
Регистрация: 15.03.2009
Адрес: Киев
Сообщений: 1,122
|
Цитата:
Сообщение от LDme
после семигора уж лучше М3 собирать чем кумису.
|
По звуку - согласен, но в сборке-наладке М-куб посложнее Кумисы будет.
|
|
|
11.04.2011, 10:56
|
#165
|
Регистрация: 15.03.2009
Адрес: Киев
Сообщений: 1,122
|
Цитата:
Сообщение от KOYOT
Разве что самому собрать, как никак по профессии электронщик) хотя бы пробно-бюджетный вариант. Подскажите схемку для начинающего аудиофила)
|
Есть неплохая многократно опробованная схема композита AD823+BUF634.
Еще можно собрать схему Lehmann BCL.
|
|
|
11.04.2011, 23:58
|
#166
|
Регистрация: 09.04.2011
Адрес: УКРАИНА
Сообщений: 12
|
Цитата:
Сообщение от Yoshimo
Есть неплохая многократно опробованная схема композита AD823+BUF634.
Еще можно собрать схему Lehmann BCL.
|
Пока присматриваюсь, но не нашел схемы выше упомянутого композита и раз схема многократно опробована то нет ли ссылки на печатку?
|
|
|
12.04.2011, 00:13
|
#167
|
Регистрация: 15.03.2009
Адрес: Киев
Сообщений: 1,122
|
Цитата:
Сообщение от KOYOT
Пока присматриваюсь, но не нашел схемы выше упомянутого композита и раз схема многократно опробована то нет ли ссылки на печатку?
|
Посмотрите даташит на BUF634, страница 9, figure 5. Только вместо двух одинарных ОРА132 ставится один двойной AD823; номинал резистора на 250 Ом нужно увеличить до 1,2...1,6кОм, искажения при этом снизятся.
|
|
|
12.04.2011, 13:17
|
#168
|
Регистрация: 09.04.2011
Адрес: УКРАИНА
Сообщений: 12
|
Цитата:
Сообщение от Yoshimo
Есть неплохая многократно опробованная схема композита AD823+BUF634.
Еще можно собрать схему Lehmann BCL.
|
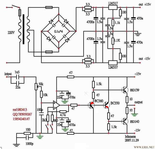
Если по композиту AD823+BUF634 детали еще можно найти, то вот по Lehmann BCL не нашел операционника, при вводе в google надписей в левом нижнем углу схемы, выводятся китайские сайты. какой там операционник то? И можно ли достать его на Украине? и если я буду брать обыкновенные детали (транзюки,кондеры,резисторы) на радиорынке будет ли это приемлимо? обратной связи то нет.
|
|
|
12.04.2011, 13:26
|
#169
|
Регистрация: 15.03.2009
Адрес: Киев
Сообщений: 1,122
|
Цитата:
Сообщение от KOYOT
Если по композиту AD823+BUF634 детали еще можно найти, то вот по Lehmann BCL не нашел операционника, при вводе в google надписей в левом нижнем углу схемы, выводятся китайские сайты. какой там операционник то? И можно ли достать его на Украине? и если я буду брать обыкновенные детали (транзюки,кондеры,резисторы) на радиорынке будет ли это приемлимо? обратной связи то нет.
|
Операционник там OPA134, купить можно здесь:
http://www.imrad.com.ua/search.shtml...A134&query=any
Транзисторы BD139-16 и BD140-16 Fairchild, BC550C и BC560C Philips есть в этом же магазине.
|
|
|
12.04.2011, 14:00
|
#170
|
Регистрация: 09.04.2011
Адрес: УКРАИНА
Сообщений: 12
|
Премного благодарен. Не сочтите за наглость, а печаточкой не богаты?
и вот наткулся на такое интересное схемотехническое решение
http://radiokot.ru/circuit/audio/amplifier/20/
для моих koss pro3aa, 60 ом, 100db, как первый.пробный вариант подойдёт? если переделать питание +/-12V?
|
|
|
Ваши права в разделе
|
Вы не можете создавать новые темы
Вы не можете отвечать в темах
Вы не можете прикреплять вложения
Вы не можете редактировать свои сообщения
HTML код Выкл.
|
|
|
Часовой пояс GMT +4, время: 20:34.
|