Форум Lossy.ru

Вернуться   Форум Lossy.ru > Аудио-аппаратура > Усилители для наушников

Ответ
 
Опции темы Опции просмотра
Старый 02.06.2015, 10:26   #161
Yoshimo
 
Аватар для Yoshimo
 
Регистрация: 15.03.2009
Адрес: Киев
Сообщений: 1,122
Цитата:
Сообщение от Tralfamadorin Посмотреть сообщение
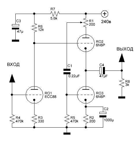
Выкладываю схему.
Номиналов практически не разобрать. Если есть возможность, то лучше запитать схему без умножителя. Резистор в цепи затвор-сток мосфета лучше уменьшить, иначе напряжение питания схемы будет зависеть от токов утечки электролита на 47мкФ. Или можно не уменьшать резистор, но вместо электролита поставить пленку побольше и получше, т.к. этот кондер будет больше всех остальных влиять на звук.
Yoshimo вне форума   Ответить с цитированием
Следующий пользователь поблагодарил Yoshimo за это полезное сообщение
Tralfamadorin (02.06.2015)
Старый 29.06.2015, 22:28   #162
Akai
 
Регистрация: 08.06.2015
Адрес: Россия
Сообщений: 1
Yoshimo, а на 6С45П Вы не делали усилитель для наушников?
Может есть схема?
Akai вне форума   Ответить с цитированием
Старый 30.06.2015, 10:26   #163
Yoshimo
 
Аватар для Yoshimo
 
Регистрация: 15.03.2009
Адрес: Киев
Сообщений: 1,122
Цитата:
Сообщение от Akai Посмотреть сообщение
Yoshimo, а на 6С45П Вы не делали усилитель для наушников?
Может есть схема?
Есть хорошая опробованная схема: http://sergeev21.narod.ru/6s45p.htm
Yoshimo вне форума   Ответить с цитированием
Старый 26.07.2015, 14:20   #164
teralf
 
Регистрация: 24.02.2015
Адрес: Донецк
Сообщений: 13
Yoshimo, Ваше предложение своей разработки для ТДС-7 для меня является базовым.
В качестве возможного дополнительного варианта прошу подсказать ламповое решение усилителя для этих наушников, желательно подробно изложенное.
Источником будет внешний ЦАП -http://ru.aliexpress.com/store/product/3x-TCXO-0-1-ppm-XMOS-DSD1796-U8/802369_32401610171.html
Спасибо!
teralf вне форума   Ответить с цитированием
Старый 27.07.2015, 10:47   #165
Yoshimo
 
Аватар для Yoshimo
 
Регистрация: 15.03.2009
Адрес: Киев
Сообщений: 1,122
Цитата:
Сообщение от teralf Посмотреть сообщение
Yoshimo, Ваше предложение своей разработки для ТДС-7 для меня является базовым.
В качестве возможного дополнительного варианта прошу подсказать ламповое решение усилителя для этих наушников, желательно подробно изложенное.
Источником будет внешний ЦАП -http://ru.aliexpress.com/store/product/3x-TCXO-0-1-ppm-XMOS-DSD1796-U8/802369_32401610171.html
Спасибо!
Хороший вариант http://xn--g1ajus.xn--p1ai/?p=501
Вот схема поинтереснее, но дорогая в реализации: http://xn--g1ajus.xn--p1ai/?p=594
Yoshimo вне форума   Ответить с цитированием
Следующие пользователи 3 поблагодарили Yoshimo за это полезное сообщение
Andras (27.07.2015), teralf (27.07.2015), Tralfamadorin (27.07.2015)
Старый 31.07.2015, 14:19   #166
teralf
 
Регистрация: 24.02.2015
Адрес: Донецк
Сообщений: 13
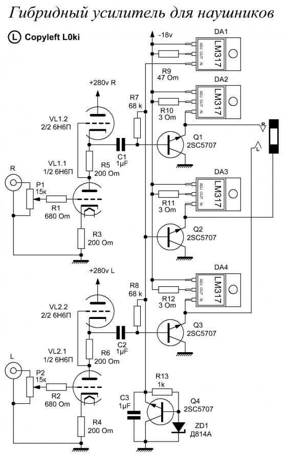
Yoshimo, спасибо, но проблема с выходниками.А как Вы смотрите, например,
на схему гибридника от L0ki для ТДС-7?
Миниатюры
Нажмите на изображение для увеличения
Название: Gibrid_6N6P_2SC5707.jpeg
Просмотров: 4522
Размер:	69.8 Кб
ID:	6910  
teralf вне форума   Ответить с цитированием
Старый 31.07.2015, 14:46   #167
Yoshimo
 
Аватар для Yoshimo
 
Регистрация: 15.03.2009
Адрес: Киев
Сообщений: 1,122
Цитата:
Сообщение от teralf Посмотреть сообщение
Yoshimo, спасибо, но проблема с выходниками.А как Вы смотрите, например,
на схему гибридника от L0ki для ТДС-7?
В теории схема рабочая, но огород из LM317 в сигнальной цепи - не самое удачное по звуку решение.
Yoshimo вне форума   Ответить с цитированием
Следующий пользователь поблагодарил Yoshimo за это полезное сообщение
teralf (01.08.2015)
Старый 01.06.2019, 19:32   #168
digitator
 
Регистрация: 01.06.2019
Адрес: Москва
Сообщений: 6
Мой обновленный усиль
Миниатюры
Нажмите на изображение для увеличения
Название: 04.jpg
Просмотров: 3795
Размер:	176.0 Кб
ID:	8494   Нажмите на изображение для увеличения
Название: СХЕМА УШНИКА.GIF
Просмотров: 4051
Размер:	7.5 Кб
ID:	8495  
digitator вне форума   Ответить с цитированием
Ответ


Ваши права в разделе
Вы не можете создавать новые темы
Вы не можете отвечать в темах
Вы не можете прикреплять вложения
Вы не можете редактировать свои сообщения

BB коды Вкл.
Смайлы Вкл.
[IMG] код Вкл.
HTML код Выкл.



Часовой пояс GMT +4, время: 09:53.


Powered by vBulletin® Version 3.8.5
Copyright ©2000 - 2026, Jelsoft Enterprises Ltd. Перевод: zCarot
Copyright © 2009 - 2022 www.lossy.ru