Форум Lossy.ru

Вернуться   Форум Lossy.ru > Аудио-аппаратура > Усилители для наушников

Ответ
 
Опции темы Опции просмотра
Старый 10.04.2009, 16:50   #1
Serge44
Администратор
 
Аватар для Serge44
 
Регистрация: 06.03.2009
Адрес: Гора цветов и плодов за Пещерой водной завесы
Сообщений: 10,216
По умолчанию MOSFET усилители (DIY)

Информация в этой теме может представлять наибольший интерес для владельцев ортодинамических наушников. После покупки ортодинамики многие сталкиваются с проблемой, что далеко не все усилители для наушников, которые сегодня есть в продаже, способны полноценно раскачать ортодинамические наушники.
Какой же усилитель подойдет для наушников такого типа и где его достать, желательно не очень дорого?
Попробуйте собрать усилитель MOSFET типа своими руками. Или заказать такой усилитель, чтобы его собрали для вас.
Serge44 вне форума   Ответить с цитированием
Старый 10.04.2009, 16:55   #2
deeper
 
Регистрация: 14.03.2009
Адрес: Мариуполь
Сообщений: 83
Есть ли готовые наборы таких усилителей и где их можно приобрести?
deeper вне форума   Ответить с цитированием
Старый 10.04.2009, 17:00   #3
Serge44
Администратор
 
Аватар для Serge44
 
Регистрация: 06.03.2009
Адрес: Гора цветов и плодов за Пещерой водной завесы
Сообщений: 10,216
Zen



Создатель усилителя Нельсон Пасс.
Статьи создателя усилителя:
http://www.passdiy.com/articles.htm
Подробное рассмотрение усилителя на форуме Headwize. Вариант усилителя, сделанный Марчелло Пеллерано:
http://headwize.com/projects/showfil...lerano_prj.htm

Миниатюры
Нажмите на изображение для увеличения
Название: Zen.jpg
Просмотров: 10137
Размер:	41.6 Кб
ID:	482   Нажмите на изображение для увеличения
Название: pell1.jpg
Просмотров: 8632
Размер:	15.4 Кб
ID:	481  
Serge44 вне форума   Ответить с цитированием
Следующий пользователь поблагодарил Serge44 за это полезное сообщение
deeper (10.04.2009)
Старый 10.04.2009, 17:12   #4
Serge44
Администратор
 
Аватар для Serge44
 
Регистрация: 06.03.2009
Адрес: Гора цветов и плодов за Пещерой водной завесы
Сообщений: 10,216
Усилитель Грега Шекереза


Сейчас есть много модификаций усилителя, который создал Greg J. Szekeres.
Информация по усилителю есть здесь:
http://www.geocities.com/rjm003.geo/...o/diy_sze.html
Информация на Headwize:
http://headwize.com/projects/showfil...szeke1_prj.htm
Миниатюры
Нажмите на изображение для увеличения
Название: sz_photo.jpg
Просмотров: 8549
Размер:	53.8 Кб
ID:	483  
Serge44 вне форума   Ответить с цитированием
Старый 10.04.2009, 17:30   #5
Serge44
Администратор
 
Аватар для Serge44
 
Регистрация: 06.03.2009
Адрес: Гора цветов и плодов за Пещерой водной завесы
Сообщений: 10,216
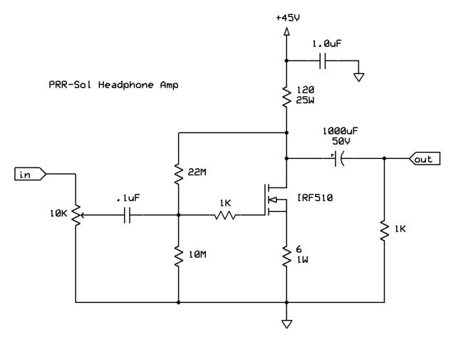
Усилители от PRR
PRR-SOL


Есть дискуссия на HeadWize по этому усилителю, если поискать.

Разновидность усилителя Шекереза


TORI


Впервые усилитель был сделан в 2002 году.
Миниатюры
Нажмите на изображение для увеличения
Название: PRR-SOL.jpg
Просмотров: 9224
Размер:	17.2 Кб
ID:	484   Нажмите на изображение для увеличения
Название: Szekere-gain.jpg
Просмотров: 8858
Размер:	19.1 Кб
ID:	485   Нажмите на изображение для увеличения
Название: Tori-amp.jpg
Просмотров: 9377
Размер:	26.0 Кб
ID:	486  
Serge44 вне форума   Ответить с цитированием
Старый 10.04.2009, 17:37   #6
Serge44
Администратор
 
Аватар для Serge44
 
Регистрация: 06.03.2009
Адрес: Гора цветов и плодов за Пещерой водной завесы
Сообщений: 10,216
MOSFET усилитель для наушников класса А


Дискуссия по усилителю здесь:
http://diyaudioprojects.com/Solid/IR...Headphone-Amp/
На фото автор поместил усилитель в корпус от CD-ROM:

Миниатюры
Нажмите на изображение для увеличения
Название: IRF610.jpg
Просмотров: 9506
Размер:	45.2 Кб
ID:	487   Нажмите на изображение для увеличения
Название: Class-A-Mosfet-Headphone-Amplifier.jpg
Просмотров: 8669
Размер:	81.7 Кб
ID:	488  
Serge44 вне форума   Ответить с цитированием
Старый 10.04.2009, 17:45   #7
Serge44
Администратор
 
Аватар для Serge44
 
Регистрация: 06.03.2009
Адрес: Гора цветов и плодов за Пещерой водной завесы
Сообщений: 10,216
M3



Пожалуй, наиболее известный на сегодня MOSFET усилитель для наушников DIY, хотя один из наиболее сложных.
Создан усилиями трех разработчиков, откуда и название, состоящее из трех букв М.
По другой версии, название такое, потому что основным принципом усилителя является наличие трех выходных каналов на MOSFET транзисторах.
Произносится "m cubed".

Часть деталей можно купить на сайте AMB, хотя полный набор они не предлагают, типа собирайте сами:
http://www.amb.org/audio/mmm/
Информация по усилителю есть на сайте одног из разработчиков Морселя:
http://elvencraft.com/mmm/
Миниатюры
Нажмите на изображение для увеличения
Название: Mmm.jpg
Просмотров: 9464
Размер:	75.7 Кб
ID:	489  
Serge44 вне форума   Ответить с цитированием
Следующий пользователь поблагодарил Serge44 за это полезное сообщение
Lin (27.03.2016)
Старый 10.04.2009, 17:51   #8
Serge44
Администратор
 
Аватар для Serge44
 
Регистрация: 06.03.2009
Адрес: Гора цветов и плодов за Пещерой водной завесы
Сообщений: 10,216
Twilight


Это вариант гибридного усилителя.
Информация по усилителю здесь:
http://www.geocities.com/rjm003.geo/...o/diy_twi.html

Миниатюры
Нажмите на изображение для увеличения
Название: Twilight.jpg
Просмотров: 8562
Размер:	22.6 Кб
ID:	490   Нажмите на изображение для увеличения
Название: twilight_back_s.jpg
Просмотров: 8523
Размер:	82.9 Кб
ID:	491  
Serge44 вне форума   Ответить с цитированием
Старый 10.04.2009, 17:59   #9
Serge44
Администратор
 
Аватар для Serge44
 
Регистрация: 06.03.2009
Адрес: Гора цветов и плодов за Пещерой водной завесы
Сообщений: 10,216
Starving Student

Известный дизайнер усилителей Пит Миллетт создал бюджетный гибридный MOSFET усилитель для "голодных студентов".


Информация по усилителю на сайте Пита Миллетта:
http://www.pmillett.com/starving.htm
Дискуссия на Head-Fi:
http://www.head-fi.org/forums/f6/mil...id-amp-319231/

Миниатюры
Нажмите на изображение для увеличения
Название: Pmss.jpg
Просмотров: 9320
Размер:	40.9 Кб
ID:	492   Нажмите на изображение для увеличения
Название: starving_nate_outside.jpg
Просмотров: 8359
Размер:	83.0 Кб
ID:	493  
Serge44 вне форума   Ответить с цитированием
Старый 10.04.2009, 18:04   #10
Serge44
Администратор
 
Аватар для Serge44
 
Регистрация: 06.03.2009
Адрес: Гора цветов и плодов за Пещерой водной завесы
Сообщений: 10,216
Embedded Hybrid Headphone Amplifier (EHHA)


Еще один вариант гибридного MOSFET усилителя, на этот раз от другого известного дизайнера усилителей Алекса Кавальи.
Информация о модели на сайте автора:
http://www.cavalliaudio.com/ehha/main.php?page=overview
Миниатюры
Нажмите на изображение для увеличения
Название: Ehha.jpg
Просмотров: 11654
Размер:	69.4 Кб
ID:	494  
Serge44 вне форума   Ответить с цитированием
Ответ


Ваши права в разделе
Вы не можете создавать новые темы
Вы не можете отвечать в темах
Вы не можете прикреплять вложения
Вы не можете редактировать свои сообщения

BB коды Вкл.
Смайлы Вкл.
[IMG] код Вкл.
HTML код Выкл.



Часовой пояс GMT +4, время: 10:46.


Powered by vBulletin® Version 3.8.5
Copyright ©2000 - 2026, Jelsoft Enterprises Ltd. Перевод: zCarot
Copyright © 2009 - 2022 www.lossy.ru