Форум Lossy.ru

Вернуться   Форум Lossy.ru > Аудио-аппаратура > Наушники > Кабель и аксессуары для наушников

Ответ
 
Опции темы Опции просмотра
Старый 15.07.2016, 01:47   #1
Serge44
Администратор
 
Аватар для Serge44
 
Регистрация: 06.03.2009
Адрес: Гора цветов и плодов за Пещерой водной завесы
Сообщений: 10,215
По умолчанию Подключение наушников к акустическим разъемам усилителя

Когда в наличии имеется усилитель для акустики, тугие наушники возможно подключить к акустическим разъемам усилителя. Для этого понадобится сделать адаптер, кабель самих наушников менять не придется. Хороший усилитель для наушников все равно предпочтительнее, чем усилитель для акустики, пространственнее размеры звуковой сцены и наиболее плавный, естественный звук будет через усилитель для наушников. На одних наушниках это будет более заметно, через другие менее.

К каким усилителя нельзя подключать адаптер для наушников.
Обратите внимание, если возле акустических разъемов и\или в инструкции пользователя есть предупреждающая надпись - speaker terminals must not be grounded - к такому усилителю адаптер не подключайте, чтобы не испортить сам усилитель.

Рекомендации по адаптеру дает Род Эллиот (компания ESP).
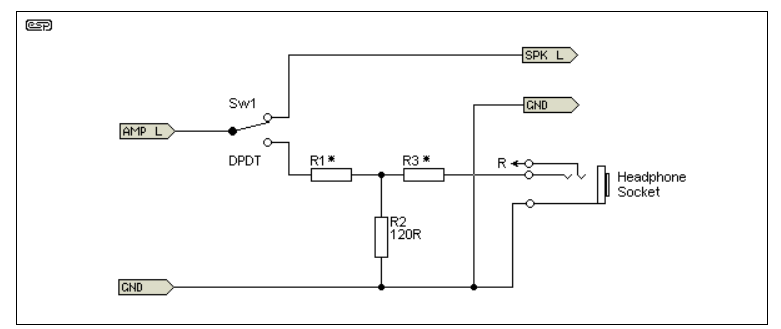
Схема левого канала:



Осталось правильно подобрать значение резистора, используемого в адаптере.
Значения резистора для различных усилителей мощности:

Миниатюры
Нажмите на изображение для увеличения
Название: левый канал.png
Просмотров: 11389
Размер:	11.1 Кб
ID:	7541   Нажмите на изображение для увеличения
Название: значения резистора.png
Просмотров: 9969
Размер:	12.4 Кб
ID:	7542  
Serge44 вне форума   Ответить с цитированием
Старый 22.07.2016, 02:05   #2
Serge44
Администратор
 
Аватар для Serge44
 
Регистрация: 06.03.2009
Адрес: Гора цветов и плодов за Пещерой водной завесы
Сообщений: 10,215
Адаптер для подключения наушников к акустическим разъемам усилителя от компании Audeze:

Serge44 вне форума   Ответить с цитированием
Ответ


Ваши права в разделе
Вы не можете создавать новые темы
Вы не можете отвечать в темах
Вы не можете прикреплять вложения
Вы не можете редактировать свои сообщения

BB коды Вкл.
Смайлы Вкл.
[IMG] код Вкл.
HTML код Выкл.



Часовой пояс GMT +4, время: 04:29.


Powered by vBulletin® Version 3.8.5
Copyright ©2000 - 2026, Jelsoft Enterprises Ltd. Перевод: zCarot
Copyright © 2009 - 2022 www.lossy.ru