Форум Lossy.ru

Вернуться   Форум Lossy.ru > Аудио-аппаратура > Усилители для наушников

Ответ
 
Опции темы Опции просмотра
Старый 23.04.2009, 18:37   #1
Velteron
 
Аватар для Velteron
 
Регистрация: 15.03.2009
Адрес: Россия, Санкт-Петербург
Сообщений: 34
По умолчанию Ламповые DIY усилители

Приветствую!
Интересно собрать усилитель для наушников своими руками. Желательно ламповый.
Кто-нибудь занимался этим и если да, то какие схемы посоветуете? Вроде говорят схема усилителя с радиоприемника "Эстония" неплохая.
Velteron вне форума   Ответить с цитированием
Старый 23.04.2009, 19:07   #2
Yoshimo
 
Аватар для Yoshimo
 
Регистрация: 15.03.2009
Адрес: Киев
Сообщений: 1,122
Цитата:
Сообщение от Velteron Посмотреть сообщение
Приветствую!
Интересно собрать усилитель для наушников своими руками. Желательно ламповый.
Кто-нибудь занимался этим и если да, то какие схемы посоветуете? Вроде говорят схема усилителя с радиоприемника "Эстония" неплохая.
Уточните пожалуйста:
1. какой источник сигнала: его выходное сопротивление и напряжение;
2. Величину импеданса наушников.
От этого на 100% зависит выбор схемы.
Yoshimo вне форума   Ответить с цитированием
Старый 23.04.2009, 20:48   #3
Velteron
 
Аватар для Velteron
 
Регистрация: 15.03.2009
Адрес: Россия, Санкт-Петербург
Сообщений: 34
1. Источник - звуковая карта Creative Audigy 2 ZS. Данные по сопротивлению и напряжению на их сайте нет.
2. 50 ом, но хотелось бы с заделом на будущее до 300 ом (если есть такая возможность, конечно)
Velteron вне форума   Ответить с цитированием
Старый 23.04.2009, 21:06   #4
Yoshimo
 
Аватар для Yoshimo
 
Регистрация: 15.03.2009
Адрес: Киев
Сообщений: 1,122
Для наушников с импедансом 50 Ом сделать ламповый ОТЛ будет непросто. Как вариант трансформаторного лампового усилителя - хорошая схема есть у Сергеева Сергея, вот ссылка: http://sergeev21.narod.ru/6s45p.htm.
Схема рабочая, да и звучит хорошо, притом, очень проста в повторении и наладке! Если сделать выходные трансформаторы по Сергееву, с этой схемой можно будет использовать наушники 32-300 Ом.
Вот только стоит ли строить ламповый усилитель для работы с Audigy 2...
Yoshimo вне форума   Ответить с цитированием
Старый 23.04.2009, 22:30   #5
Steel_monkey
 
Регистрация: 19.04.2009
Адрес: Северная Венеция
Сообщений: 142
Трансформатор, скорее всего, станет главной проблемой при подборе деталей, так как специализированные стоят как неплохой ламповый ОТЛ, а советские ТВЗ где-то надо искать, да и отзывы об их зучании разнятся. Наиболее распространенная в интернете ОТЛ схема это усилитель " с общим катодом", умощенный повторителем Уайта. Примеры схем- наш ланчбокс http://www.stereohead.ru/_articles/i...CH_BOX/3-b.jpg и усилитель Брюса Бендера http://headwize.com/projects/showfil...bender_prj.htm . Повторитель Уайта позволяет получить очень малое выходное сопротивление ламповой схемы и вроде бы обойтись без трансформатора. Обратите внимание, что в бестрансформаторных ламповых усилителях на выход ставят электролитические конденсаторы малой емкости. 100 мкФ в ланчбоксе дают 80 Ом сопротивления на 20 Гц, а уж как фазу крутят. В транзисторных усилителях ставят низковольтные конденсаторы больших номиналов ( это если класс А) - не в этом ли одна из причин худшей работы ламповиков с низкоомными ушами?
Я сам комплектую ламповый усилитель, хочу использовать аналогичную схему. В ламповой технике я профан, но из некоторых источников, лампу для выходного каскада надо выбирать с максиальной крутизной S и усилением мю, и минимальным сопротивлением катода. По идее, в повторителе Уайта можно получить выходное сопротивление порядка 1/(S*mu), что для 6Н1П равно 8 Ом ( даже для 32-омников неплохое демпфирование, сравните с 80 Омами конденсатора). Правда какие еще условия надо соблюсти, чтобы получить такой результат, я не знаю. Читал о том, что у схемы высокое усиление по напряжению.
Для своей схемы хочу использовать одиночные триоды 6С2П. Они предназначены для усиления СВЧ колебаний в режиме с общей сеткой, и имеют очень высокие мю и S. Правда подойдут ли они, я не знаю ( этот вопрос я хочу адресовать господину Yoshimo). В крайнем случае есть 6Н1П.
Steel_monkey вне форума   Ответить с цитированием
Старый 23.04.2009, 22:50   #6
Velteron
 
Аватар для Velteron
 
Регистрация: 15.03.2009
Адрес: Россия, Санкт-Петербург
Сообщений: 34
Спасибо за ответы. Будем думать
Velteron вне форума   Ответить с цитированием
Старый 24.04.2009, 00:20   #7
Yoshimo
 
Аватар для Yoshimo
 
Регистрация: 15.03.2009
Адрес: Киев
Сообщений: 1,122
Усиление по напряжению у повторителя Уайта меньше еденицы. В идеале порядка 0,95.
Повторитель Уайта - клубок компромиссов, погонитесь за малым выходным сопротивлением - потеряете выходную мощность.
Статья по повторителю Уайта: http://www.tubecad.com/october99/page4.html со всеми его достоинствами и недостатками.
6C2П я не слушал, врать не буду. Но ее ВАХи не очень-то красивые - думаю будет высокий КНИ.
В схеме Брюса Бендера (вернее, в ее вариации) мне больше всего понравились: во входном каскаде 6Н1П, в выходном повторителе - 6Н6П (по-моему, наилучший вариант для повторителя и в плане звука, и в плане выходного сопротивления каскада, да и ВАХ - практически параллельные равноудаленные линии вплоть до -10В). Еще лучший результат на входе даст 6Н8С, но у нее Мю меньше, чем у 6Н1П.
Но, еще раз повторюсь: считаю ОТЛ схемы тупиковым путем.

Один из форумчан - kyvaldis собрал схему Сергеева: отслушал ее и с оригинальными трансами Сергеева и с ТВЗ1-9.
Yoshimo вне форума   Ответить с цитированием
Старый 24.04.2009, 17:13   #8
vitamir
 
Регистрация: 16.03.2009
Адрес: Kiev City
Сообщений: 182
Цитата:
Сообщение от Yoshimo Посмотреть сообщение
Повторитель Уайта - клубок компромиссов, погонитесь за малым выходным сопротивлением - потеряете выходную мощность.
Статья по повторителю Уайта: http://www.tubecad.com/october99/page4.html со всеми его достоинствами и недостатками.
Поскольку наушникам не нужна большая мощность, не так уж "компромисен" повторитель Уайта в сравнении с обычным катодным повторителем, например. К тому же позволяет получить более низкое выходное сопротивление и больший размах тока в нагрузке при том же режимном токе. В свое время Alex Cavalli подверг критике методику оптимизации этого каскада, на которую вы ссылаетесь, и предложил свою. А также свой вариант обсуждаемой схемы, имеющий лучшие параметры, действительно оптимизированный.
Любая схема - набор компромиссов, поэтому, ИМХО повторитель Уайта вовсе не тупик. Однако, на любой базе, не усилитель для низкоомных наушников.
vitamir вне форума   Ответить с цитированием
Старый 24.04.2009, 17:53   #9
Yoshimo
 
Аватар для Yoshimo
 
Регистрация: 15.03.2009
Адрес: Киев
Сообщений: 1,122
Цитата:
Сообщение от vitamir Посмотреть сообщение
ИМХО повторитель Уайта вовсе не тупик. Однако, на любой базе, не усилитель для низкоомных наушников.
Поэтому я рекомендовал в предыдущих постах однотактную схему с трансформаторным каскадом.
Повторитель Уайта хорош для высокоомных наушников.
К тому-же, для низкоомных наушников понадобится разделительный конденсатор очень большой емкости (и на напряжение минимум 250В!). Аудиофильский конденсатор будет стоить столько же, сколько и выходной трансформатор
Yoshimo вне форума   Ответить с цитированием
Старый 07.05.2009, 00:02   #10
Steel_monkey
 
Регистрация: 19.04.2009
Адрес: Северная Венеция
Сообщений: 142
Присматривал разные схемы усилителей для наушников на лампах. Исхожу из того, что невозможно использовать в схеме редкие на сегодняшний момент ТВЗ, а обойтись обычными тороидальными трансформаторами большой мощности ( 30-100 Вт ?), которые на порядок достепнее. Для этого через трансформатор не должен течь постоянный ток, то есть необходимо создать искусственную среднюю точку конденсаторным делителем.

Первая схема постоянно появляется вместе с выражениями типа " на трансформаторах будет лучше" или " на трансформаторах звучит мягче"
http://www.sergeev21.narod.ru/setr.htm . Автор рекомендует ТВЗ, но, возможно, тороидальный трансформатор тоже будет работать.

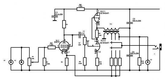
Вторая схема всплыла в табулированной ветке на аудиопортале (смотреть приложенные схемы).
По словам автора, схема к трансформаторам "всеядна" и были использованы торы. С другой стороны, говорят, что использовали аморфное железо. В общем, непонятки, но подмагничивания нет.

Третья схема всплыла в этом же топике (смотреть приложенные рисунки). Автор утверждает, что трансформаторы должны быть без зазора, и что торы на 80 Ватт играли лучше ТВЗ.

Схемотехнику четвертой и пятой схем до этого не видел.
Схема 4 http://tubecad.com/2004/blog0015.htm
Схема 5 http://www.tubecad.com/2005/January/blog0030.htm
В первой обещают очень низкое выходное сопротивление и работу на низкоомные наушники. Я так понимаю, это заслуги ООС?
Миниатюры
Нажмите на изображение для увеличения
Название: trans2.jpg
Просмотров: 8079
Размер:	20.2 Кб
ID:	660   Нажмите на изображение для увеличения
Название: trans3.jpg
Просмотров: 8577
Размер:	22.3 Кб
ID:	661  
Steel_monkey вне форума   Ответить с цитированием
Ответ


Ваши права в разделе
Вы не можете создавать новые темы
Вы не можете отвечать в темах
Вы не можете прикреплять вложения
Вы не можете редактировать свои сообщения

BB коды Вкл.
Смайлы Вкл.
[IMG] код Вкл.
HTML код Выкл.



Часовой пояс GMT +4, время: 10:59.


Powered by vBulletin® Version 3.8.5
Copyright ©2000 - 2026, Jelsoft Enterprises Ltd. Перевод: zCarot
Copyright © 2009 - 2022 www.lossy.ru