Форум Lossy.ru

Вернуться   Форум Lossy.ru > Аудио-аппаратура > Усилители для наушников

Ответ
 
Опции темы Опции просмотра
Старый 10.04.2009, 16:50   #1
Serge44
Администратор
 
Аватар для Serge44
 
Регистрация: 06.03.2009
Адрес: Гора цветов и плодов за Пещерой водной завесы
Сообщений: 10,205
По умолчанию MOSFET усилители (DIY)

Информация в этой теме может представлять наибольший интерес для владельцев ортодинамических наушников. После покупки ортодинамики многие сталкиваются с проблемой, что далеко не все усилители для наушников, которые сегодня есть в продаже, способны полноценно раскачать ортодинамические наушники.
Какой же усилитель подойдет для наушников такого типа и где его достать, желательно не очень дорого?
Попробуйте собрать усилитель MOSFET типа своими руками. Или заказать такой усилитель, чтобы его собрали для вас.
Serge44 вне форума   Ответить с цитированием
Старый 10.04.2009, 16:55   #2
deeper
 
Регистрация: 14.03.2009
Адрес: Мариуполь
Сообщений: 83
Есть ли готовые наборы таких усилителей и где их можно приобрести?
deeper вне форума   Ответить с цитированием
Старый 10.04.2009, 17:00   #3
Serge44
Администратор
 
Аватар для Serge44
 
Регистрация: 06.03.2009
Адрес: Гора цветов и плодов за Пещерой водной завесы
Сообщений: 10,205
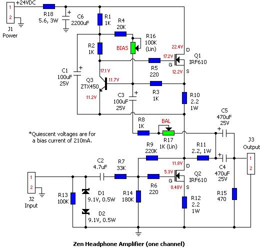
Zen



Создатель усилителя Нельсон Пасс.
Статьи создателя усилителя:
http://www.passdiy.com/articles.htm
Подробное рассмотрение усилителя на форуме Headwize. Вариант усилителя, сделанный Марчелло Пеллерано:
http://headwize.com/projects/showfil...lerano_prj.htm

Миниатюры
Нажмите на изображение для увеличения
Название: pell1.jpg
Просмотров: 8624
Размер:	15.4 Кб
ID:	481   Нажмите на изображение для увеличения
Название: Zen.jpg
Просмотров: 10129
Размер:	41.6 Кб
ID:	482  
Serge44 вне форума   Ответить с цитированием
Следующий пользователь поблагодарил Serge44 за это полезное сообщение
deeper (10.04.2009)
Старый 10.04.2009, 17:12   #4
Serge44
Администратор
 
Аватар для Serge44
 
Регистрация: 06.03.2009
Адрес: Гора цветов и плодов за Пещерой водной завесы
Сообщений: 10,205
Усилитель Грега Шекереза


Сейчас есть много модификаций усилителя, который создал Greg J. Szekeres.
Информация по усилителю есть здесь:
http://www.geocities.com/rjm003.geo/...o/diy_sze.html
Информация на Headwize:
http://headwize.com/projects/showfil...szeke1_prj.htm
Миниатюры
Нажмите на изображение для увеличения
Название: sz_photo.jpg
Просмотров: 8540
Размер:	53.8 Кб
ID:	483  
Serge44 вне форума   Ответить с цитированием
Старый 10.04.2009, 17:30   #5
Serge44
Администратор
 
Аватар для Serge44
 
Регистрация: 06.03.2009
Адрес: Гора цветов и плодов за Пещерой водной завесы
Сообщений: 10,205
Усилители от PRR
PRR-SOL


Есть дискуссия на HeadWize по этому усилителю, если поискать.

Разновидность усилителя Шекереза


TORI


Впервые усилитель был сделан в 2002 году.
Миниатюры
Нажмите на изображение для увеличения
Название: PRR-SOL.jpg
Просмотров: 9216
Размер:	17.2 Кб
ID:	484   Нажмите на изображение для увеличения
Название: Szekere-gain.jpg
Просмотров: 8849
Размер:	19.1 Кб
ID:	485   Нажмите на изображение для увеличения
Название: Tori-amp.jpg
Просмотров: 9369
Размер:	26.0 Кб
ID:	486  
Serge44 вне форума   Ответить с цитированием
Старый 10.04.2009, 17:37   #6
Serge44
Администратор
 
Аватар для Serge44
 
Регистрация: 06.03.2009
Адрес: Гора цветов и плодов за Пещерой водной завесы
Сообщений: 10,205
MOSFET усилитель для наушников класса А


Дискуссия по усилителю здесь:
http://diyaudioprojects.com/Solid/IR...Headphone-Amp/
На фото автор поместил усилитель в корпус от CD-ROM:

Миниатюры
Нажмите на изображение для увеличения
Название: IRF610.jpg
Просмотров: 9498
Размер:	45.2 Кб
ID:	487   Нажмите на изображение для увеличения
Название: Class-A-Mosfet-Headphone-Amplifier.jpg
Просмотров: 8659
Размер:	81.7 Кб
ID:	488  
Serge44 вне форума   Ответить с цитированием
Старый 10.04.2009, 17:45   #7
Serge44
Администратор
 
Аватар для Serge44
 
Регистрация: 06.03.2009
Адрес: Гора цветов и плодов за Пещерой водной завесы
Сообщений: 10,205
M3



Пожалуй, наиболее известный на сегодня MOSFET усилитель для наушников DIY, хотя один из наиболее сложных.
Создан усилиями трех разработчиков, откуда и название, состоящее из трех букв М.
По другой версии, название такое, потому что основным принципом усилителя является наличие трех выходных каналов на MOSFET транзисторах.
Произносится "m cubed".

Часть деталей можно купить на сайте AMB, хотя полный набор они не предлагают, типа собирайте сами:
http://www.amb.org/audio/mmm/
Информация по усилителю есть на сайте одног из разработчиков Морселя:
http://elvencraft.com/mmm/
Миниатюры
Нажмите на изображение для увеличения
Название: Mmm.jpg
Просмотров: 9456
Размер:	75.7 Кб
ID:	489  
Serge44 вне форума   Ответить с цитированием
Следующий пользователь поблагодарил Serge44 за это полезное сообщение
Lin (27.03.2016)
Старый 10.04.2009, 17:51   #8
Serge44
Администратор
 
Аватар для Serge44
 
Регистрация: 06.03.2009
Адрес: Гора цветов и плодов за Пещерой водной завесы
Сообщений: 10,205
Twilight


Это вариант гибридного усилителя.
Информация по усилителю здесь:
http://www.geocities.com/rjm003.geo/...o/diy_twi.html

Миниатюры
Нажмите на изображение для увеличения
Название: Twilight.jpg
Просмотров: 8555
Размер:	22.6 Кб
ID:	490   Нажмите на изображение для увеличения
Название: twilight_back_s.jpg
Просмотров: 8517
Размер:	82.9 Кб
ID:	491  
Serge44 вне форума   Ответить с цитированием
Старый 10.04.2009, 17:59   #9
Serge44
Администратор
 
Аватар для Serge44
 
Регистрация: 06.03.2009
Адрес: Гора цветов и плодов за Пещерой водной завесы
Сообщений: 10,205
Starving Student

Известный дизайнер усилителей Пит Миллетт создал бюджетный гибридный MOSFET усилитель для "голодных студентов".


Информация по усилителю на сайте Пита Миллетта:
http://www.pmillett.com/starving.htm
Дискуссия на Head-Fi:
http://www.head-fi.org/forums/f6/mil...id-amp-319231/

Миниатюры
Нажмите на изображение для увеличения
Название: Pmss.jpg
Просмотров: 9308
Размер:	40.9 Кб
ID:	492   Нажмите на изображение для увеличения
Название: starving_nate_outside.jpg
Просмотров: 8351
Размер:	83.0 Кб
ID:	493  
Serge44 вне форума   Ответить с цитированием
Старый 10.04.2009, 18:04   #10
Serge44
Администратор
 
Аватар для Serge44
 
Регистрация: 06.03.2009
Адрес: Гора цветов и плодов за Пещерой водной завесы
Сообщений: 10,205
Embedded Hybrid Headphone Amplifier (EHHA)


Еще один вариант гибридного MOSFET усилителя, на этот раз от другого известного дизайнера усилителей Алекса Кавальи.
Информация о модели на сайте автора:
http://www.cavalliaudio.com/ehha/main.php?page=overview
Миниатюры
Нажмите на изображение для увеличения
Название: Ehha.jpg
Просмотров: 11648
Размер:	69.4 Кб
ID:	494  
Serge44 вне форума   Ответить с цитированием
Ответ


Ваши права в разделе
Вы не можете создавать новые темы
Вы не можете отвечать в темах
Вы не можете прикреплять вложения
Вы не можете редактировать свои сообщения

BB коды Вкл.
Смайлы Вкл.
[IMG] код Вкл.
HTML код Выкл.



Часовой пояс GMT +4, время: 09:42.


Powered by vBulletin® Version 3.8.5
Copyright ©2000 - 2026, Jelsoft Enterprises Ltd. Перевод: zCarot
Copyright © 2009 - 2022 www.lossy.ru