Форум Lossy.ru

Вернуться   Форум Lossy.ru > Аудио-аппаратура > Другая аппаратура

Ответ
 
Опции темы Опции просмотра
Старый 08.07.2013, 19:49   #1
DAZZER
 
Регистрация: 25.11.2011
Адрес: Киев
Сообщений: 27
По умолчанию Доработка проигрывателя Cortex HDC-1000

Имеется твердотельный проигрыватель Cortex HDC-1000. Аппарат а-ля "профессиональный", т.е. ди-джейский и на самом деле бюджетный (Cortex - подразделение фирмы Gemini, которая и выпускает подобного рода технику). Приобрел я его для работы, как замену мини-диску, а не для аудиофильского прослушивания. Решающим фактором была возможность проигрывать WAV, двухдековость и малогабаритность, а так же наличие всех нужных фунций - большие кнопки с подсветкой и т.п. Джог и скретч мне правда не нужен, но он еще выполняет навигационную функцию и довольно легко вертится, т.к. безконтактен, выполнен на оптопаре. Питч мне тоже не нужен, но тут программисты позаботились до меня и сделали его еще и регулятором выходного уровня, что очень для меня полезно (в меню можно переключать - фейдер уровня или питча).
Т.к. аппарат дешевый, то и звук в нем такой же. Мне сразу же захотелось его улучшить, причем не особо тратясь. Поэтому и обращаюсь к вам, тем кто даст рекомендации и опишет практические действия для выполнения апгрейда.
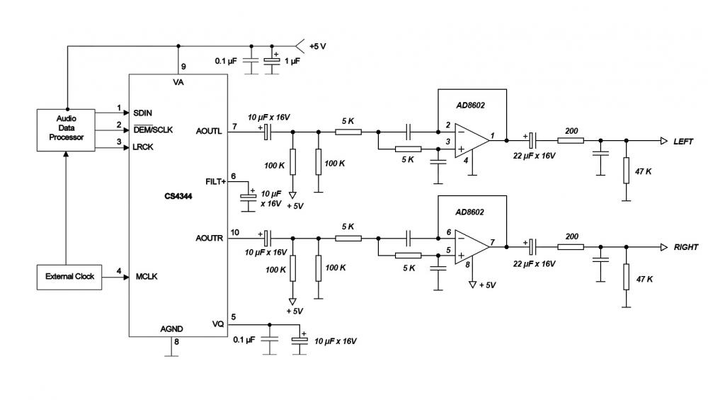
Итак, я его открыл, срисовал схему аналогового выхлопа, вместе с ЦАПом, который, как я понимаю подключен по I2S. Все что между USB и ЦАПом залито черным компаундом с двух сторон платы, процессор не опознать. ЦАП - CS4344 от Cirrus Logic, после которого идет операционный усилитель AD8602D. Клок скрывается под радиатором стабилизатора питания, сам блоки питания внешний и слава Богу не импульсный, имеет 6В и 2А.
Если этот ЦАП более-менее нормальный, то можно обойтись бюджетным вариантом апгрейда - взять сигнал с него, потом подать его паралельно на какой-то нормальный операционник (я так понимаю стоковый не фонтан) и на выход, желательно чтобы он был балансный. А еще лучше чтобы выход был балансный и не балансный, на все случаи жизни. Этот выход нужно сделать одним общим сразу с дух дек, так сказать MIX OUT. Мне так удобнее, а независимые выходы с дек А и Б и так останутся штатными.
Попутно посмотрите обвязку ЦАПа и операционника, возможно нужно что в них поменять для улучшения звучания (избавление от проходящих кондеров, замена оставшихся на хорошие). Мне например непонятно, как влияет емкость электролитичиского конденсатора у 5 ноги в ЦАПе. Они там поставили 10мкФ х 16В, а это самый массовый номинал в устройстве, видимо решили не заморачиваться... В мануале на сей счет написано:
"Popguard ramp can be adjusted by selecting this capacitor value to be 3.3 µF to give 250 ms ramp time or 10 µF to give a 420 ms ramp time."
Кстати, мне в нем не нравятся микрики, а те, что продают у нас на радиорынке, возможно еще хуже. Существиуют ли реально качественные долговечные и надежные микрики?

Второй вариант доработки серъезный и мне видится таким:
1. Если ЦАП говно, то нужно его менять на хороший.
2. Замена кварца на более серъезный и апгрейд самого клок генератора.
3. Апгрейд системы питания и разведения его на аналоговую и цифровую.
4. MIX выход (баланс/не баланс), выхода с дек А и Б (тоже баланс/не баланс)
5. I2S - S/PDIF выход для подключения по цифре на внешние ЦАПы или цифровые микшерные консоли.
Этот вариант я сам сделать не смогу, нужен реально понимающий и опытный специалист, который сможет выполнить такое в таком устройстве, причем в существующем корпусе (как по мне, место там есть). Сколько это будет стоить и кто мог бы взяться (в Украине)? И вообще, стоит ли заморачиваться, даст ли такой апгрейд реально ощутимый прирост в качестве?
Прилагаю мою срисованную схему (мутирующие ключи на выходе не рисовал), фотку и даташиты ЦАПа и операционника.
Миниатюры
Нажмите на изображение для увеличения
Название: Cortex_sch.jpg
Просмотров: 1659
Размер:	41.3 Кб
ID:	5306   Нажмите на изображение для увеличения
Название: Plata.jpg
Просмотров: 1580
Размер:	96.1 Кб
ID:	5309  
Вложения
Тип файла: pdf cs4344.pdf (889.3 Кб, 2076 просмотров)
Тип файла: pdf AD8602D.pdf (255.5 Кб, 2279 просмотров)
DAZZER вне форума   Ответить с цитированием
Ответ

Опции темы
Опции просмотра

Ваши права в разделе
Вы не можете создавать новые темы
Вы не можете отвечать в темах
Вы не можете прикреплять вложения
Вы не можете редактировать свои сообщения

BB коды Вкл.
Смайлы Вкл.
[IMG] код Вкл.
HTML код Выкл.



Часовой пояс GMT +4, время: 14:57.


Powered by vBulletin® Version 3.8.5
Copyright ©2000 - 2026, Jelsoft Enterprises Ltd. Перевод: zCarot
Copyright © 2009 - 2022 www.lossy.ru