Показать сообщение отдельно
Старый 03.05.2013, 21:24   #254
dmytro_19_8
 
Регистрация: 29.12.2012
Адрес: Киев
Сообщений: 17
Добрый вечер!
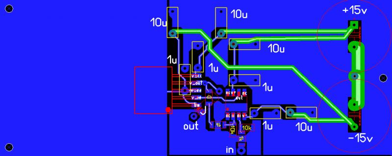
Хочу собрать такой усилок на lme49600
http://www.diyaudio.com/wiki/The_Wire_Headphone_Amp_GB
версия SE-SE.
Набросал печатку для одного канала, кондеры фкп2, мкс2.
Делать думаю на 2-3х платах. Разъемы и потенциометр на корпус.
Что посоветуете?
Миниатюры
Нажмите на изображение для увеличения
Название: WIRE_SE-SE_1ch.jpg
Просмотров: 1313
Размер:	33.0 Кб
ID:	5161  
dmytro_19_8 вне форума   Ответить с цитированием