Показать сообщение отдельно
Старый 18.06.2009, 02:32   #1
Steel_monkey
 
Регистрация: 19.04.2009
Адрес: Северная Венеция
Сообщений: 142
По умолчанию Внешнее питание звуковой карты.

Ни для кого не секрет, что питание аудиоустройства оказывает очень сильное влияние на конечный результат, то есть на звук. И с этой точки зрения, звуковая карта не пригодна для высококачественного звуковоспроизведения ( на что очень любят кивать аудиофилы-техники, пренебрежительно отзываясь о музыкальных возможностях ПК). Дело в том, что блок питания ПК является импульсным, что создает в питании наводку с частотой работы преобразователя: 30-100 КГц. Кроме того, в дешевых блоках питания зачастую отсутствуют фильтрующие компоненты ( хотя место под них на плате зарезервировано), сглаживающие напряжение после преобразователя. Но даже если на БП не пожалели денег, остается еще одна проблема: питание приходит на материнскую плату достаточно далеко от PCI разъема, и по пути находится куча импульсных устройств, типа питателей процессора, и просто цифровых устройств. В принципе, возможно поставить на карточку фильтры питания, но это потребует перерезания дорожек, и не гарантирует результата.

Кардинальным решением я считаю питание карточки от внешнего линейного источника. Собственно меня на это подвигла недавняя смена компьютера: на старом Celeron 1000 под управлением windows 98 и примерно десятилетним БП ( правда БП был хорошей европейской сборки, потому столько и прожил) звук моей карточки M-audio revolution 5.1 был вполне сносным. После перехода на на Celeron 2800 и Win xp звук сильно ухудшился, особенно высокие частоты.
Весь системный блок стоил чуть меньше 200 долларов (самая бюджетная модель на тот момент), цену и качество БП вы можете прикинуть сами, ждать чудес от сего творения китайского левши не приходилось. Так как еще 200 долларов на хороший БП у меня, естественно, нет ( да и этот БП со своей основной задачей справляется), то собственно и пришел к сабжу.

Шаг 1.
Чтобы организовать внешнее питание, я вынес карточку из корпуса с помощью удлинителя PCI. "Папу" отпилил от старой видео карты, "маму" выпаял со старой материнской платы с помощью строительного фена. Соединил их двумя многопроводными плоскими кабелями как для IDE винчестера, по 64 провода. Длина проводов 30 сантиметров, и карточка работает без сбоев. Такой маневр позволил отрезать проводники питания в удлинителе, идущие от компьютера к карточке, и подпаять к ним провода внешнего питания. К тому же получается изоляция от наводок внутри корпуса.

Шаг 2.
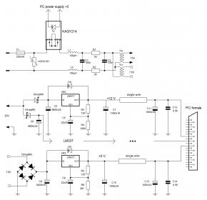
Сам источник питания. Чтобы синхронизовать работу блоков питания и исключить нештатные ситуации, когда питание карты присутствует, а компьютера- нет, на входе звукового БП стоит реле, питаемое компьютерным БП. В момент появления +5 вольт в компьютере, реле замыкается и БП карты начинает работать. БП звуковой карты подключается в тот же удлинитель, что и компьютер, поэтому применена пара простейших синфазных сетевых фильтров последовательно друг за другом ( небольшой штрих – вилка и шнур взяты от почившего английского утюга. Интересно у системы «английский» звук? ;) ).
Как оказалось, карточка питается от напряжения +5 вольт и +- 12 вольт. Использовал трансформаторы, имеющиеся под рукой, без средней точки, поэтому на каналах +-12 вольт применены однополупериодные выпрямители на диодах Шоттки. Мощность каждого трансформаторов примерно по 15 Ватт.
Для стабилизации напряжения применены регулируемые трехвыводные стабилизаторы LM317 и LM337. Многие аудиофилы от техники считают эти микросхемы недостаточно качественными, но, на мой взгляд, в данном конкретном случае более сложные и громоздкие дискретные стабилизаторы не приведут к существенному выигрышу в звуке, к тому же я у меня уже был корпус как раз под эту схему.

Шаг 3.
Настройка. Питание от БП на карту я подал по медным моножилам диаметром 0.8 миллиметра длиной порядка 60 см, но сразу не поставил нарисованные после них конденсаторы (они появились позже). В таком варианте, звук меня не порадовал – зажатый, плоский, невыразительный. Непосредственно от PCI разъема без удлинителя звучало интереснее. От горя я чуть не впал в кабельное мракобесие (по мнению аудиофилов от техники, моножилы делают звук «мертвым»), но вовремя одумался.
Прямо около разъема удлинителя «мама», на конце моножил я напаял указанные на схеме конденсаторы Hitano серии EXR и Wima MKP10. Это явно были те компоненты, которых не доставало. Звучание стало сказочным ( с учетом однобитного ЦАПа, выше головы не прыгнешь, конечно).

Результат. Появилась (макро)динамика и глубина звука. Стало рисоваться пространство, музыканты начали рассаживаться по сцене, а не кучковаться в середине. Кое-где появилось эхо помещения. И это на Семигоре, у которого сцена была плоская и невыразительная! В общем, впечатления только положительные.
Остались чисто механические вопросы: сделать в боковой стенке компьютера дырку под шлейф удлинителя и подобрать нормальный корпус для карточки – пока что она просто лежит на столе. Фотоаппарата у меня нет, но смотреть тут по большому счету нечего.
На мой взгляд, такая доработка позволяет существенно повысить качество звука внутренней звуковой карты. Этот вариант, на мой взгляд, куда интереснее современных дешевых СД плееров с более простыми микросхемами ЦАП ( да да, на ЗК цап «круче»), убогой комплектухой и ужасным питанием. В результате получается внешний ЦАП J. По сути, качество звука после этой переделки ограничивается однобитным ЦАПом, я не слышал о ЗК на мультибитниках.

Бюджет проекта примерно 22 доллара без корпуса и трансформаторов.
Миниатюры
Нажмите на изображение для увеличения
Название: soundpowersupply2.jpg
Просмотров: 8161
Размер:	11.1 Кб
ID:	714  

Последний раз редактировалось Steel_monkey; 18.06.2009 в 21:21.
Steel_monkey вне форума   Ответить с цитированием